山东省精选理财产品指数月报

分享:

发布机构:青银理财

研究支持:普益标准

一、指数总览

2022年10月30日当周,山东省精选20现金管理类产品收益指数,为67.11点,较10月23日当周环比下降2.08点,环比下降3.00%,较基期周下降32.89点,下降32.89%。

1

2022年10月,山东省精选20非现金管理类中低风险六个月投资周期产品综合指数为106.65点,较9月份环比上升0.23点,环比上升0.22%,较基期月上升6.65点,增长6.65%;山东省精选20非现金管理类中低风险一年投资周期产品综合指数为105.60点,较9月份环比持平,较基期月上升5.60点,增长5.60%。

2

二、理财市场表现

1.现金管理类产品

山东省精选20现金管理产品周均七日年化收益率呈现波动下滑态势

2022年10月30日,山东省精选20款现金管理产品当周七日年化收益率平均值为2.14%,较10月23日当周均值环比下降7BP,较基期周均值下滑105BP。10月份,山东省精选20款现金管理类产品周均七日年化收益呈波动性下行态势,较月初周有所下降,由月初周均值2.17%下降至月末周均值2.14%。

3

公开市场方面,10月流动性整体平稳,MLF等量续作,月末投放加大呵护资金面。国庆节后,资金面迎来较大的逆回购到期。央行保持20亿元的日逆回购地量操作,适度回收剩余流动性。此举符合以往操作惯例,主要是节后效应,市场利率下滑较快,流动性偏松,央行根据市场利率和资金面情况进行灵活操作,确保资金面平稳。10月17日,央行开展5000亿元中期借贷便利(MLF)操作,中标利率保持不变。本次续做“价稳”符合预期,“量平”稍超预期,表明在内外因素综合考量下,当前央行既不会大幅收紧流动性,也不会在量的层面过度支持流动性。但由于11月有1万亿元MLF即将到期,不排除适时通过小幅降准置换部分到期MLF的可能。截至10月31日,央行10月公开市场实现净回笼580亿元。

从货币市场利率看,10月资金利率较9月有所抬升,波动加大,资金利率中枢向政策利率收敛。具体来看,国庆节后货币市场利率较快下行,银行间市场上存款类机构质押7天期回购利率(DR007)降至1.41%,较9月末回落近70个基点。这表明国庆假期过后公开市场操作力度下降及央行逆回购到期自然回笼,并没有改变市场资金面跨季后回归宽松的局面。临近月末,资金市场再起波澜,时隔近1个月后,DR007加权平均利率重回政策利率之上2%。截至10月30日,R007均值从1.65%至1.98%;DR007均值从1.54%至1.97%;1Y存单利率从1.97%至2.01%;1Y SHIBOR利率从2.01%至2.04%;隔夜利率从1.65%降至1.33%,11月上旬资金利率仍将边际回升。此外,“滚隔夜”成交量仍维持高位,基本在6万亿元左右,月底成交量大幅回落至约3.8万亿元。鉴于10月内生融资需求仍偏弱,后续资金面整体上仍偏充裕。

山东省部分现金管理类产品展示

4

2.非现金管理类中低风险六个月投资周期产品

山东省精选20非现金管理类中低风险六个月投资周期产品综合指数持续上升

2022年10月,山东省精选20非现金管理类中低风险六个月投资周期产品综合指数为106.65点,较9月份环比上升0.23点,环比上升0.22%,持续上升态势,较基期月上升6.65点,增长6.65%。

5

债券市场方面,10月份,短期、中期国债和中期企业债到期收益率均下降,短期企业债到期收益率有所上升。具体来看,10月31日,6个月和1年期国债到期收益率分别为1.68%和1.73%,较9月底分别环比下降13.86BP和下降17.12BP;6个月AAA企业债和1年期AAA企业债到期收益率分别为2.01%和2.15%,较9月底分别环比上升2.20BP和下降2.11BP。

6

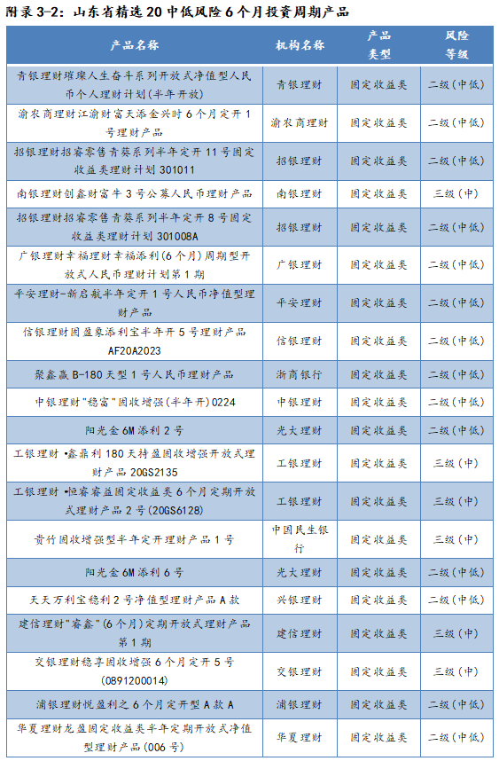
山东省部分中低风险6个月投资周期产品展示

青银理财发行的“青银理财璀璨人生奋斗系列开放式净值型人民币个人理财计划(半年开放)”产品收益表现良好,截至2022年10月27日该产品近6个月区间年化收益达3.77%,近期收益同样表现不俗,近3个月区间年化收益达到2.72%。

7

注:产品近3月、近6月年化收益率根据产品净值日累计净值测算,可能与银行机构披露收益存有一定差异

3.非现金管理类中低风险1年投资周期产品

山东省精选20非现金管理类中低风险1年投资周期产品综合指数持平

10月,山东省精选20非现金管理类中低风险一年投资周期产品综合指数为105.60点,较9月份环比持平,较基期月上升5.60点,增长5.60%。

8

长期限债券市场方面,长期限国债到期收益率和长期限企业债到期收益率均有所下降。具体来看,10月31日,2年期和10年期国债到期收益率为2.07%和2.64%,较9月末分别环比下降5.30BP和10.90BP;2年和10年期AAA企业债到期收益率为2.33%和3.37%,较9月底分别环比下降10.51BP和8.72BP。

9

山东省部分中低风险1年投资周期产品展示

长期限投资产品,青银理财产品表现更为突出,发行的“青银理财璀璨人生奋斗系列开放式净值型人民币个人理财计划(一年开放)”产品,截至2022年10月27日近6个月区间年化收益达4.60%,近3个月区间年化收益达4.56%。

10

注:产品近3月、近6月年化收益率根据产品净值日累计净值测算,可能与银行机构披露收益存有一定差异

三、理财应该怎么买

1.理财产品购买须知

10月资金利率较9月有所抬升,波动加大。R007均值从1.65%至1.98%;DR007均值从1.54%至1.97%;1Y存单利率从1.97%至2.01%;1YSHIBOR利率从2.01%至2.04%;隔夜利率从1.65%降至1.33%,11月上旬资金利率仍将边际回升。此外,“滚隔夜”成交量仍维持高位,基本在6万亿元左右,月底成交量大幅回落至约3.8万亿元。

11月流动性展望:央行月末连续大额逆回购投放,减缓了市场对10月下旬资金价格的快速走高引发的对资金面收紧的担忧。市场预计,随着财政发力,11月资金面或继续维持宽松,不过资金利率中枢可能出现进一步的提升。从当前经济修复情况以及央行态度来看,不用担心资金面的快速收紧,跨月结束后预计DR007仍将有所回落,如果11月央行并未降准,那么等量续作MLF的概率将大幅提高,可能会带动资金利率中枢小幅上升,但仍低于跨月水平,预计DR007将在1.7%-1.9%区间内震荡运行。对于债市而言,长债利率下破2.7%后又遇到了持续向下空间不足的问题,叠加基本面数据修复预期,短期来看支撑持续做多的理由并不充分。但跨月后资金面边际好转的情况下,杠杆策略仍会有一定空间。

2.产品购买推荐

11-1
11-2
11-3

理财全知道

多家银行理财子公司调低产品费率,低费率将成未来大趋势

今年以来,包括中银理财、招银理财、光大理财、交银理财、浦银理财等在内的多家银行理财子公司先后发布费率调整公告,对旗下理财产品的相关费率进行了不同程度的下调,部分理财产品的费率低至零。

业内人士表示,银行下调理财产品费率,一方面是积极响应金融降费、更好地服务实体经济,提升投资者的获得感;另一方面也与今年以来市场波动加大、投资者体验变差有关,通过下调产品费率可以适当对冲产品收益下降的影响,提高产品的相对竞争力,有望引发行业系统性降低资管产品的费率水平。对于投资者而言,需要注意不能仅仅根据产品费率多少做出购买与否决策,更应该根据自身实际的风险收益偏好选择合适的产品。

部分理财产品费率降为零

业内人士表示,银行理财产品面临公募基金等各类产品的竞争,各理财机构之间竞争趋于白热化,因此打价格战成为必然。

今年以来,多家银行理财子公司将旗下多款理财产品费率进行了调整,产品类型以固收类、现金管理类以及混合类为主,调整的费率多为固定管理费、销售服务费以及托管费,其中部分产品费率降为零。

业内人士表示,随着资管新规的落地,银行理财产品基本完成净值化转型,进入高质量发展新阶段。首先,费率下调有助于增加理财产品对投资者的吸引力。其次,费率下调也是银行减费让利的重要体现。通过下调费率,银行及理财子公司可以更大程度满足居民对于资产保值增值的金融诉求,提升金融服务普惠性和人民性。

费率仍有进一步下调空间

业内专家认为,从银行和理财子公司的角度看,降低费率能够吸引更多的客户,从而进一步做大银行理财规模。

业内人士表示,“参考美国大型资管机构的发展之路,低费率是大势所趋,未来理财产品通过降低费率扩大规模,进而获得规模经济继续降低成本,形成良性循环。同时,投资者可以更多选择被动投资方式以节约成本。”

与之相比,更重要的是产品风险收益的适配度,只有在同等类型的理财产品对比中,费率才会上升为决定性考量因素。

业内人士表示,理财产品费率下调在一定程度上有助于投资者收益水平的提升,但投资者依然需要深入了解理财产品的投资范围,选择与自身风险偏好相匹配的产品。同时,投资者要树立长期的价值投资观念,理性看待市场波动。

“未来理财产品费率仍存在进一步下调空间。”业内人士认为,短期看,银行及理财子公司需要关注金融消费者权益保护工作,做好信息披露,对产品费率的下调及时通知和告知。长期看,银行及理财公司仍应该继续加强投研体系建设,不断提升主动管理能力,灵活应对市场波动;提高对市场的灵敏度,通过更加多元化的手段化解信用风险、市场风险以及操作风险等。

产品持续扩容,养老理财迎更大发展机遇

近期,多家上市银行在三季报中披露了个人养老金业务情况。业内人士表示,随着个人养老金制度配套政策出台,养老理财将迎来更大发展机遇。

10月31日,兴银安愉1号养老理财开售,这也是兴银理财首期养老理财产品。中国理财网数据显示,截至10月31日,全市场存续的养老理财产品有48只。从已发行产品来看,目前已发行的多数养老理财产品业绩比较基准在5.8%至8%之间,且净值表现平稳。

自今年4月个人养老金制度出台之后,商业银行、银行理财公司积极推进个人养老金相关业务,有望为养老理财发展带来新机遇。

2022年三季报中,多家银行透露了相关业务进展情况。邮储银行表示,将持续关注民生养老,搭建个人养老金账户管理服务平台;民生银行表示,将加速个人养老金系统建设,重视企业年金、职业年金等业务发展,积极布局第三支柱个人养老金业务;光大银行表示,将全面推进第三支柱个人养老金业务,稳步建设个人养老金系统集群,推广第三代社保卡应用。

部分银行还披露了养老金业务相关数据。截至今年9月末,民生银行企业年金托管规模487.01亿元,企业年金个人账户17.15万户。光大银行累计服务社保客户1202.16万户,企业年金托管规模1051.29亿元,比上年末增长7.35%,运营管理养老金个人账户80.26万户。

中国银行业协会秘书长刘峰日前在中国养老金融50人论坛上透露,目前已有多家商业银行陆续参与了人社部组织的个人养老金信息管理服务平台系统对接测试,并积极研究部署和启动个人养老金资金账户管理制度建设、系统建设等相关工作,为贯彻执行个人养老金配套制度做好了准备。

展望未来,业内人士认为,银行理财产品天然具有稳健运作的特征,有望在个人养老金业务中分到最大一杯羹。但需要投资者注意的是,养老理财产品为净值型产品,并不承诺保本保收益,建议投资者充分阅读产品相关说明,均衡配置。

附录:

附录1:现金管理产品收益指数计算方式:

1

2是t周现金管理产品收益指数;

3是t周第i款理财产品当周七日年化收益率周均值;

4是基准周(t0)第i款理财产品当周七日年化收益率周均值;

5t周构建现金管理收益指数的产品数量。

7

其中,Ri为最近第i个自然日(包括计算当日)的每万份理财产品份额已实现收益。

附录2:非现金管理产品综合指数计算方式:

8

9是t月理财产品综合指数;

10是t月第j款理财产品当月最后一条累计净值;

11是基准月(t0)第j款理财产品当月最后一条累计净值;

12是t月与基准月标准时间间隔(30天的整数倍);

13是t月第j款理财产品当月最后一条累计净值与基准月最后一条累计净值的日期间隔;

14是t月构建综合指数的理财产品数量。

附录3:山东省精选20产品

本报告编制指数所取产品,是选取面向山东省销售的具有一定代表性的理财产品:一是选取多家理财机构发行的产品,尽可能全面体现所选类型产品的行业特点;二是尽量纳入区域性银行发行的理财产品,以更聚焦体现山东省产品特征;三是同时考虑产品信披的时效性和信披质量,筛选净值披露规范、披露频率较高的产品,以便保证编制指数的完整性和延续性。

12

13

14