山东省精选理财产品指数月报

分享:

发布机构:青银理财

研究支持:普益标准

一、指数总览

2022年10月2日当周,山东省精选20现金管理类产品收益指数,为72.93点,较9月25日当周环比下降1.01点,环比下降1.37%,较基期周下降27.07点,下降27.07%。

1

2022年9月,山东省精选20非现金管理类中低风险六个月投资周期产品综合指数为106.42点,较8月份环比上升0.04点,环比上升0.03%,较基期月上升6.42点,增长6.42%;山东省精选20非现金管理类中低风险一年投资周期产品综合指数为105.60点,较8月份环比下降0.15点,环比下降0.14%,较基期月上升5.60点,增长5.60%。

2

二、理财市场表现

1.现金管理类产品

山东省精选20现金管理产品周均七日年化收益率低位运行

2022年10月2日,山东省精选20款现金管理产品当周七日年化收益率平均值为2.32%,较9月25日当周均值环比下降4BP,较基期周均值下滑86BP。9月份,山东省精选20款现金管理类产品周均七日年化收益低位运行,较月初周有所下降,由月初周均值2.37%下降至月末周均值2.32%。

3

公开市场方面,从流动性投放看,9月银行间流动性继续维持宽松,逆回购方面将有7770亿到期,MLF将有5000亿到期,央行票据互换有50亿到期,共计有12820亿到期量。与近三年同期相比,公开市场到期压力处于中等水平。从结构性工具看,央行将继续发挥结构性货币政策工具精准滴灌和正向激励的作用,更加积极支持实体经济。预计10月将有3000亿元左右的再贷款投放,加之逆回购续作,预计央行净投放约3000亿元。

从货币市场利率看,9月经济数据回暖,宽信用边际修复,资金利率小幅上行,呈现边际收敛,预计政策利率与资金利率的利差将缓慢弥合。R007均值从1.6%至2.3%;DR007均值从1.4%至2.13%;1Y存单利率从1.95%至2.01%;1YSHIBOR利率从1.97%至2.01%;隔夜利率从1.46%降至0.96%。9月下旬受跨季原因影响,资金利率波动幅度加大,央行公开市场操作放量以稳定资金面,预计跨季后资金利率将有所回落。此外,“滚隔夜”成交量仍维持高位,基本在6万亿元左右,月底成交量大幅回落至约4.1万亿元。

山东省部分现金管理类产品展示

4

2.非现金管理类中低风险六个月投资周期产品

山东省精选20非现金管理类中低风险六个月投资周期产品综合指数持续上升

2022年9月,山东省精选20非现金管理类中低风险六个月投资周期产品综合指数为106.42点,较8月份环比上升0.04点,环比上升0.03%,持续上升态势,较基期月上升6.42点,增长6.42%。

5

债券市场方面,9月份,短期、中期国债和短、中期企业债到期收益率均上升。具体来看,9月30日,6个月和1年期国债到期收益率分别为1.82%和1.90%,较8月底分别环比上升16.12BP和上升17.23BP;6个月AAA企业债和1年期AAA企业债到期收益率分别为1.99%和2.17%,较8月底分别环比上升11.52BP和2.63BP。

6

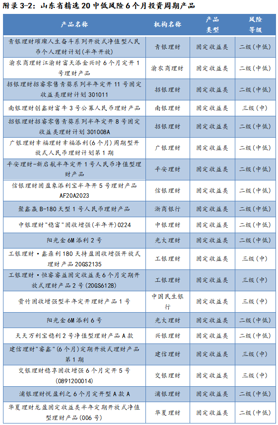
山东省部分中低风险6个月投资周期产品展示

青银理财发行的“青银理财璀璨人生奋斗系列开放式净值型人民币个人理财计划(半年开放)”产品收益表现良好,截至2022年9月29日该产品近6个月区间年化收益达4.35%,近期收益同样表现不俗,近3个月区间年化收益达到3.19%。

7

注:产品近3月、近6月年化收益率根据产品净值日累计净值测算,可能与银行机构披露收益存有一定差异

3.非现金管理类中低风险1年投资周期产品

山东省精选20非现金管理类中低风险1年投资周期产品综合指数略有下滑

9月,山东省精选20非现金管理类中低风险一年投资周期产品综合指数为105.60点,较8月份环比下降0.15点,环比下降0.14%,指数略有下降,较基期月上升5.60点,增长5.60%。

8

长期限债券市场方面,长期限国债到期收益率有所上升,长期限企业债到期收益率有所下降。具体来看,9月30日,2年期和10年期国债到期收益率为2.12%和2.75%,较8月末分别环比上升3.00BP和12.24BP;2年和10年期AAA企业债到期收益率为2.44%和3.46%,较8月底分别环比下降0.17BP和3.12BP。

9

山东省部分中低风险1年投资周期产品展示

长期限投资产品,青银理财产品表现更为突出,发行的“青银理财璀璨人生奋斗系列开放式净值型人民币个人理财计划(一年开放)”产品,截至2022年9月29日近6个月区间年化收益达4.63%,近3个月区间年化收益达4.62%。

10

注:产品近3月、近6月年化收益率根据产品净值日累计净值测算,可能与银行机构披露收益存有一定差异

三、理财应该怎么买

1.理财产品购买须知

9月,资金利率有所上升,呈现边际收敛,预计政策利率与资金利率的利差将缓慢弥合。R007均值从1.6%至2.3%;DR007均值从1.4%至2.13%;1Y存单利率从1.95%至2.01%;1Y SHIBOR利率从1.97%至2.01%;隔夜利率从1.46%降至0.96%。此外,“滚隔夜”成交量仍维持高位,基本在6万亿元左右,月底成交量大幅回落至约4.1万亿元。

10月流动性展望:10月基本面修复情况依然是决定流动性水平的核心政府债方面,首先,10月政府债净融资规模或将环比上升。目前四季度国债发行计划尚未公布,考虑近几年10月国债发行净融资情况,预计10月国债净融资规模在2000亿左右。随着5000亿专项债结存限额集中发行,10月地方债净融资或约4800亿元,且10月通常为财政支出小月,预计政府存款或将环比增加7800亿元,对流动性环境带来一定的负面影响。但国庆假期后现金的回流效应、缴准基数季节性回落,以及季初月份央行通过再贷款等结构性工具集中投放都将对资金面形成一定支撑。总而言之,由于财政支出可能将再次发力,加上没有季末资金需求压力扰动,不考虑央行操作的情况下,10月流动性收敛压力不大。

2.产品购买推荐

11-1
11-2

理财全知道

银行加速布局创新主题理财产品,养老型产品潜力巨大

9月1日消息,随着银行理财产品全面向净值化转型,银行理财子公司的阵营不断壮大,银行理财市场正迈向新的发展阶段。今年以来,银行理财子公司围绕“养老”“ESG”“专精特新”等主题积极推出不少创新类产品。

业内人士认为,从实体经济融资需求角度来看,未来银行仍要加大研发特色产品的力度,更加精准地支持和服务实体经济,实现与实体经济的良性互动。

银行积极布局主题理财产品

今年以来,银行理财市场整体发展良好,理财产品存续规模不断扩大。根据银行业理财登记托管中心不久发布的《中国银行业理财市场半年报告(2022年上)》显示,截至2022年6月底,理财产品存续规模达29.15万亿元,同比增长12.98%;投资者数量达9145.40万个;上半年累计为投资者创造收益4172亿元。

理财子公司在推出创新主题理财产品方面十分积极,“养老”“绿色金融”“双碳”“ESG”“乡村振兴”“疫情防控”“专精特新”等多种创新主题类理财产品更是成为银行和理财子公司新的发力点。此举既增加了理财产品对投资者的吸引力,也进一步加大了对实体经济的支持力度。

创新型理财产品日益丰富

对于创新型理财产品目前的发展情况,业内人士表示,数据显示,银行业理财产品存续规模和投资者数量都在持续增加。与此同时,银行理财面临基金、信托等各类产品的同台竞争。在这样的背景下,多元化、创新性的产品供给有利于提升银行在理财市场的竞争力和产品丰富度,满足各类投资者的理财需求。

对于创新型理财产品未来的发展方向,该业内人士认为,“养老、ESG、专精特新等主题均是政策支持的活跃产业,具有长期发展机会,围绕这些主题开发理财产品等于站在时代发展趋势之上,有更大机会获得良好收益回报。这些主题是当前热门领域,未来会有更多新主题涌现出来,如何冷静挖掘相关主题、选择好的投资标的和介入时机,对理财机构的投研能力将是一种考验。”

今年以来,创新型理财产品数量增长较快,养老理财产品、ESG主题产品、专精特新主题产品已成为重点推广的新型理财产品。为满足客户多种理财需求,银行还会进行更多的产品设计和创新,比如,中小微企业专属理财产品、同业存单指数理财产品、慈善理财产品等,都可能成为未来的发力重点。

新获批理财公司产品陆续“面市”,绿色金融等新兴领域投资价值仍待挖掘

9月22日消息,新获批理财公司发行的理财产品正加速“面市”。8月获批开业的恒丰理财即将推出首只理财产品。在恒丰理财之前,年内获批开业的浦银理财、施罗德交银理财、上银理财、民生理财也陆续有理财产品推出。各家理财公司在继承母行原有理财产品体系的基础上,正在逐步探索新的产品体系和投资方向。

恒丰理财首只产品将“面市”

又一家年内获批开业的理财公司即将发售理财产品。恒丰理财首只产品将于9月26日开启募集,该只产品为绿色金融主题理财,名为“恒丰理财扬帆起航恒惠绿色金融封闭式”,投资期限为445天,业绩比较基准为4.6%-5.6%,属于中低风险等级理财产品。恒丰理财将以绿色作为最鲜明的底色,目标是打造值得信赖、绿色引领的一流数字化资产管理机构。

在业内人士看来,随着绿色金融与ESG投资理念持续升温,理财公司也开始加强相关主题理财产品的布局,一方面有利于丰富产品体系,挖掘绿色金融领域投资价值;另一方面也是相应政策号召,推动我国绿色金融发展,提升公司声誉。

不过,从行业绿色金融整体布局来看,理财公司发行的主题理财产品多以ESG理财为主,绿色金融主题理财产品相对较少。对于该类主题理财发行的建议,业内人士表示,资产配置方面,一是要拓展类型,不要仅限于传统的固收类品种;二是要追求稳健,不要产品收益大起大落;三是要控制风险,包括集中度风险等。

“新玩家”加速布局

今年以来理财公司迎来获批开业小高峰。在恒丰理财之前,年内获批开业的理财公司还包括浦银理财、施罗德交银理财、上银理财、民生理财、高盛工银理财及渤银理财。除高盛工银理财及渤银理财外,其余理财公司均已有相关理财产品推出,且产品发行速度较快。

根据中国理财网数据,截至目前,浦银理财、施罗德交银理财、上银理财、民生理财共有524只理财产品,其中仅上银理财就已发行314只。

从产品体系来看,目前主题类理财产品较少,各家理财公司大多继承了母行原有的理财产品体系,并在此基础上发行新产品。在产品类型及运作模式等方面,浦银理财、民生理财、上银理财推出的理财产品主要以中低风险等级的固收类产品为主,运作模式大多为开放式净值型。

中外合资理财公司则力求形成差异化的竞争优势,主要定位在中高风险等级的理财产品。“中高风险理财产品的权益类资产配置比例往往在20%以上,对理财公司的投研和风险管理能力有较高要求。”业内人士表示,中外合资理财产品的客户群中,高资产净值客户的比例较高,理财水平及整体风险承受能力也较高,发行中高风险等级理财产品,可以突出定位,实现差异化竞争。

新兴领域投资价值仍待挖掘

距离首批银行理财公司获准开业已三年有余,目前玩家数量仍在不断扩容。随着9月初渤银理财获批开业,年内已有7家理财公司拿到开业“许可证”,至此,获批开业的理财公司数量扩充至29家。

除获批开业的理财公司外,北银理财也于不久前获批筹建,成为今年以来银保监会批准筹建的第一家理财公司。此外,齐鲁银行、兰州银行、贵阳银行、西安银行、乌鲁木齐银行等也公开透露拟设立全资理财公司的意愿。

从全行业理财产品规模来看,银行业理财登记托管中心发布的《中国银行业理财市场半年报告(2022年上)》显示,截至2022年6月底,理财公司存续产品规模19.14万亿元,同比增长91.21%,占全市场的比例达到65.66%。理财公司平均资产管理规模(AUM)约7656亿元,单只产品平均规模为16.26亿元。

谈及未来理财公司获批趋势及竞争格局,业内人士认为,未来理财公司成立步伐将会有所放缓,一方面是目前国有银行、大部分股份制银行及理财实力较强的城商行已经成立了理财子公司,二是监管层对理财公司审批从严,城商行、农商行将成为理财公司成立的主力军。

“未来理财公司将在产品研发、人才建设、客户服务、产品投资业绩、销售渠道等方面开展全面竞争,同时还要面临外部其他资管机构的竞争。”业内人士建议,理财公司需要进一步加强投研团队的建设,细分投资领域、深入挖掘新兴领域的投资价值,同时借鉴其他经验丰富的资管公司的投研模式,取长补短。

附录:

附录1:现金管理产品收益指数计算方式:

1

2是t周现金管理产品收益指数;

3是t周第i款理财产品当周七日年化收益率周均值;

4是基准周(t0)第i款理财产品当周七日年化收益率周均值;

5t周构建现金管理收益指数的产品数量。

7

其中,Ri为最近第i个自然日(包括计算当日)的每万份理财产品份额已实现收益。

附录2:非现金管理产品综合指数计算方式:

8

9是t月理财产品综合指数;

10是t月第j款理财产品当月最后一条累计净值;

11是基准月(t0)第j款理财产品当月最后一条累计净值;

12是t月与基准月标准时间间隔(30天的整数倍);

13是t月第j款理财产品当月最后一条累计净值与基准月最后一条累计净值的日期间隔;

14是t月构建综合指数的理财产品数量。

附录3:山东省精选20产品

本报告编制指数所取产品,是选取面向山东省销售的具有一定代表性的理财产品:一是选取多家理财机构发行的产品,尽可能全面体现所选类型产品的行业特点;二是尽量纳入区域性银行发行的理财产品,以更聚焦体现山东省产品特征;三是同时考虑产品信披的时效性和信披质量,筛选净值披露规范、披露频率较高的产品,以便保证编制指数的完整性和延续性。

12
13
14