发布机构:青银理财
研究支持:普益标准
一、指数总览
2022年8月28日当周,山东省精选20现金管理类产品收益指数,为73.35点,较8月21日当周环比下降0.93点,环比下降1.25%,较基期周下降26.65点,下降26.65%。

2022年8月,山东省精选20非现金管理类中低风险六个月投资周期产品综合指数为106.38点,较7月份环比上升0.29点,环比上升0.28%,较基期月上升6.38点,增长6.38%;山东省精选20非现金管理类中低风险一年投资周期产品综合指数为105.75点,较7月份环比上升0.11点,环比上升0.11%,较基期月上升5.75点,增长5.75%。

二、理财市场表现
1.现金管理类产品
山东省精选20现金管理产品周均七日年化收益率延续下滑态势
2022年8月28日,山东省精选20款现金管理产品当周七日年化收益率平均值为2.34%,较8月21日当周均值环比下降3BP,较基期周均值下滑85BP。8月份,山东省精选20款现金管理类产品周均七日年化收益延续下行态势,较月初周有所下降,由月初周均值2.48%下降至月末周均值2.34%。

公开市场方面,8月资金面较宽裕,公开市场延续每日20亿元地量逆回购操作,当月6000亿元MLF到期,小幅缩量续作4000亿元。从8月资金面影响因素看,一是MLF到期量较大,二是地方债发行加速,预估有1.2万亿元发行量。但8月资金面整体较为宽裕,扰动有限。截至8月31日,央行8月公开市场实现净回笼2060亿元。
从货币市场利率看,8月,随着两大政策利率调降,资金利率继续保持低位。8月份以来,隔夜资金利率持续低位徘徊,上半月DR007始终在1.3%附近。15日,随着中期借贷便利(MLF)缩量续做、政策性“降息”落地,资金利率已现缓步回升迹象。17日开始,DR007连续3日向上攀升,一度升至1.4391%。24日,DR007收报1.3864%。8月末临近跨月,资金面略微偏紧,短端利率上周小幅上行。这与政府债缴款、缴准及跨月资金需求大等因素有关。随着中旬MLF缩量续作以及临近月末,资金利率稍有走高。15日,MLF和7天逆回购利率超预期调降10BP,加大稳货币、宽信用、降成本等实体政策支持。LPR也非对称同步下调,1年期调降5BP,5年期以上调降15BP,释放出“降成本”“稳地产”信号。从月度平均利率看,8月月度平均利率和政策利率同步下行,加大宽信用推进进程。
山东省部分现金管理类产品展示

2.非现金管理类中低风险六个月投资周期产品
山东省精选20非现金管理类中低风险六个月投资周期产品综合指数持续上升
2022年8月,山东省精选20非现金管理类中低风险六个月投资周期产品综合指数为106.38点,较7月份环比上升0.29点,环比上升0.28%,持续上升,较基期月上升6.38点,增长6.38%。

债券市场方面,8月份,短期国债到期收益率略有上升,中期国债和短、中期企业债到期收益率均下降。具体来看,8月31日,6个月和1年期国债到期收益率分别为1.66%和1.73%,较7月底分别环比上升0.75BP和下降12.09BP;6个月AAA企业债和1年期AAA企业债到期收益率分别为1.88%和2.14%,较7月底分别环比下降1.91BP和4.42BP。

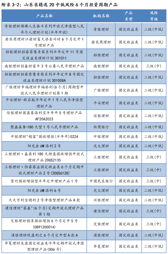
山东省部分中低风险6个月投资周期产品展示
青银理财发行的“青银理财璀璨人生奋斗系列开放式净值型人民币个人理财计划(半年开放)”产品收益表现良好,截至2022年8月25日该产品近6个月区间年化收益达4.26%,近期收益同样表现不俗,近3个月区间年化收益达到4.04%。

注:产品近3月、近6月年化收益率根据产品净值日累计净值测算,可能与银行机构披露收益存有一定差异
3.非现金管理类中低风险1年投资周期产品
山东省精选20非现金管理类中低风险1年投资周期产品综合指数持续上升
8月,山东省精选20非现金管理类中低风险一年投资周期产品综合指数为105.75点,较7月份环比上升0.11点,环比上升0.11%,指数延续上涨态势,较基期月上升5.75点,增长5.75%。

长期限债券市场方面,中债国债和中债企业债到期收益率均有所下降。具体来看,8月31日,2年期和10年期国债到期收益率为2.09%和2.63%,较7月末分别环比下降6.49BP和12.64BP;2年和10年期AAA企业债到期收益率为2.44%和3.49%,较7月底分别环比下降4.56BP和11.16BP。

山东省部分中低风险1年投资周期产品展示
长期限投资产品,青银理财产品表现更为突出,发行的“青银理财璀璨人生奋斗系列开放式净值型人民币个人理财计划(一年开放)”产品,截至2022年8月25日近6个月区间年化收益达4.65%,近3个月区间年化收益达4.64%。

注:产品近3月、近6月年化收益率根据产品净值日累计净值测算,可能与银行机构披露收益存有一定差异
三、理财应该怎么买
1.理财产品购买须知
回顾8月,资金利率整体依然低于政策利率,但是在MLF降息并缩量续作后,资金利率有所回升,主要是由于此前资金利率与政策利率的利差较大,降息对资金利率的引导效应有限,叠加MLF缩量操作后回笼了2000亿元的中长期流动性,使得短端利率不降反升。而国债方面,超预期的降息使得利率中枢整体下移,目前在2.60-2.65%附近震荡,处于历史较低水平。
9月流动性展望:9月资金面,财政支出加大或支撑流动性。目前来看,影响9月资金面的因素主要为以下三个方面:一是随着8月份地方债发行前倾,预估9月地方债发行将明显下滑。二是6000亿元MLF到期。央行8月缩量续作MLF,9月缩量续作可能性较大,或对流动性带来一定边际收敛。三是9月财政支出大月将对资金面形成支撑。9月是缴税小月、财政支出大月,有望带来财政存款释放约1万亿元流动性。整体上,9月财政发力对超储形成支撑,再叠加9月末将跨过季度末,按照央行“稳健货币政策取向不变、保持灵活适度的操作要求不变”的政策取向,9月流动性将保持合理充裕平稳度过。
2.产品购买推荐


四、理财全知道
银行理财半年报发布:银行理财总规模同比增长12.98%
8月19日,《中国银行业理财市场半年报告(2022年上)》发布会在京举办,银保监会创新部副主任刘智夫、中央结算公司副总经理刘凡、银行业理财登记托管中心监事长邱小秋、银行业理财登记托管中心(下称理财中心)总裁成家军、农银理财总裁段兵、中银理财总裁宋福宁等出席。发布会上,成家军代表银行业理财登记托管中心发布了《中国银行业理财市场半年报告(2022年上)》(下称《半年报》)。
《半年报》以全国银行业理财信息登记系统大数据为基础,全面总结了2022年上半年我国银行业理财市场情况。《半年报》显示,2022年上半年,我国银行理财市场严格落实监管要求,贯彻落实新发展理念,不断强化金融服务、养老保障功能,增强服务实体经济水平,满足居民财富管理需求,整体呈现稳中向好态势。截至2022年6月底,理财产品存续规模达29.15万亿元,同比增长12.98%,投资者数量达9145.40万个,上半年累计为投资者创造收益4172亿元。
刘智夫表示,资管新规发布以来,在监管部门的政策引领以及市场机构的共同努力下,银行理财行业有力有序防范化解金融风险,实现了回归本源、结构优化、提质增效的良好改革效果,银行理财业务过渡期整改任务基本完成,保本理财产品实现清零,净值型理财产品大幅增加,同业理财和多层嵌套大幅减少,为银行理财业务健康发展奠定了坚实基础。
《半年报》总结2022年上半年我国银行业理财市场具有如下特点:
一是监管规制持续完善,监管监督力度不断强化;二是理财市场规模稳步增长,净值化程度持续提升;三是养老理财产品试点扩大,满足人民多样养老需求;四是服务经济社会发展,理财探索绿色金融;五是理财公司稳步发展,市场服务机构持续发力;六是投资人数持续增长,投资收益基本稳健。
刘智夫进一步表示,下半年,银保监会将继续坚持稳中求进工作总基调,持续加强理财业务日常监管与风险防控,推动理财业务合规健康发展。一是持续推动理财公司加强专业化能力建设。二是切实履行受托管理职责与信义义务。三是持续提高服务实体经济质效。四是理财登记中心要继续发挥积极作用。
银行理财产品再现提前终止,全面净值化时代市场加速重构
8月1日消息,继“破净潮”之后,银行理财市场的又一动向引发市场关注。近日,多家国有大行、股份行和城商行的理财产品提前终止运作,有的不满一个运作周期就提前终止。多位业内人士表示,这可能是受产品规模较小影响。
一位相关人士也表示,银行理财产品提前终止现象在此前就比较常见,整体而言,产品终止数量较少,对理财机构影响相对有限。“也可以说是理财机构在当前净值转型控制理财产品数量、压降管理成本的一个举措。”
关于理财产品提前终止的原因,多家机构公告提及了产品规模和净值波动等。究其根本,多位业内人士表示,主要与管理规模有关。这也是业内的共识,对于理财机构而言,在可控范围内产品规模越大越好。而产品规模的大小,主要还与业绩挂钩,另外也与销售有关。“实际上就是依据投资者赎回情况而定。”前述相关人士表示,比如在收益率相对较低的时候,投资者可能会选择赎回,去寻找其他替代品,进而使得产品管理规模骤降。
近期提前终止的产品中,多为一年期定开产品。这或是由于此类产品对于投资者而言,灵活度不高。除了上述原因外,业内人士还表示,理财产品提前终止可能也涉及这些原因,一是在存续规模不大的情况下净值波动较大,未达到业绩基准且差距过大,引发客诉和分行抵制,导致大规模赎回情况发生;二是一些理财产品是私募定制,如果客户不想继续投资,也会主动要求终止运作;三是部分银行理财产品设置了终止条款,产品管理人有权提前终止产品。
附录:
附录1:现金管理产品收益指数计算方式:

是t周现金管理产品收益指数;
是t周第i款理财产品当周七日年化收益率周均值;
是基准周(t0)第i款理财产品当周七日年化收益率周均值;
是t周构建现金管理收益指数的产品数量。

其中,Ri为最近第i个自然日(包括计算当日)的每万份理财产品份额已实现收益。
附录2:非现金管理产品综合指数计算方式:
是t月理财产品综合指数;
是t月第j款理财产品当月最后一条累计净值;
是基准月(t0)第j款理财产品当月最后一条累计净值;
是t月与基准月标准时间间隔(30天的整数倍);
是t月第j款理财产品当月最后一条累计净值与基准月最后一条累计净值的日期间隔;
是t月构建综合指数的理财产品数量。
附录3:山东省精选20产品
本报告编制指数所取产品,是选取面向山东省销售的具有一定代表性的理财产品:一是选取多家理财机构发行的产品,尽可能全面体现所选类型产品的行业特点;二是尽量纳入区域性银行发行的理财产品,以更聚焦体现山东省产品特征;三是同时考虑产品信披的时效性和信披质量,筛选净值披露规范、披露频率较高的产品,以便保证编制指数的完整性和延续性。


