全国银行理财市场指数报告

分享:

一、指数总览

2022年1月30日当周,全国精选60款现金管理类产品收益指数,为93.53点,较1月23日当周环比上升1.60点,环比增幅1.74%,较基期周下降6.47点,下降6.47%。

1

2022年1月,全国精选60款非现金管理类中低风险六个月投资周期产品综合价格指数为104.64点,环比上升0.41点,环比涨幅0.40%,指数较基期月上升4.64点,增长4.64%;全国精选60款非现金管理类中低风险1年投资周期产品综合价格指数为104.85点,环比上升0.36点,环比涨幅0.35%,指数较基期月上升4.85点,增长4.85%。

2

二、理财市场表现

1.现金管理类产品

全国精选60现金管理产品周均七日年化收益率有所回升

2022年1月30日,全国精选60款现金管理产品当周七日年化收益率平均值为3.06%,较1月23日当周均值环比上升5BP,较基期周均值下滑21BP。现金管理类理财新规发布后,银行现金管理类产品逐步规范底层资产投资运作,产品投资范围有所收窄,转向集中投资货币市场工具,产品收益整体呈现下滑态势,1月份节前资金需求旺盛,使得资金价格有所上升,全国精选60款现金管理类产品周均七日年化收益有所回升,由月初周均值3.00%上升至月末周均值3.06%。

3

具体来看流动性情况,1月份,央行超额续作MLF并降息10bps,并向市场大量投放跨节资金,2022年1月17日人民银行开展7000亿元中期借贷便利(MLF)操作和1000亿元公开市场逆回购操作。中期借贷便利(MLF)操作和公开市场逆回购操作的中标利率均下降10个基点。此外,从1月24日开始,央行再次开启了14天逆回购,平抑跨节前夕资金面的大幅波动。央行通过逆回购操作确保资金平稳跨节的态度明确。预计短期内再次降息降准的可能性不大,但货币政策宽松靠前发力的的趋势明显。1月银行间主要利率债收益率快速上行,10年期国开活跃券210215收益率上行2.1bp,10年期国债活跃券210017收益率上行1.5bp。

部分现金管理类产品收益展示

4

2.非现金管理类中低风险六个月投资周期产品

全国精选60非现金管理类中低风险六个月投资周期产品综合价格指数持续上涨

1月,全国精选60款中低风险六个月投资周期产品综合价格指数为104.64点,环比上升0.41点,环比涨幅0.40%,增速较12月份有所加快,指数较基期月上升4.64点,增长4.64%,保持良好上升态势。

5

债券市场方面,1月份,短、中期国债和短、中期企业债到期收益率均有下降。具体来看,1月30日,6个月和1年期国债到期收益率分别为1.89%和1.95%,较12月底分别环比下滑26.81BP和29.15BP;6个月AAA企业债到期收益率为2.47%,较12月底环比下滑23.24BP,1年期AAA企业债到期收益率为2.50%,较12月底环比下滑24.53BP。中债国债与中债企业债的总体降幅均较大。

6

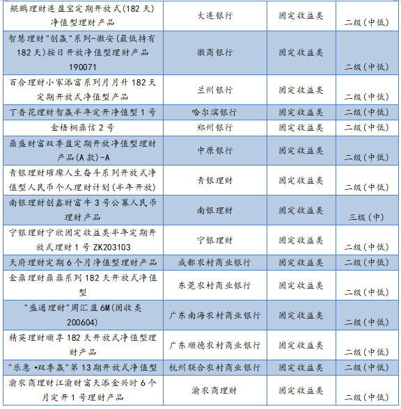
部分中低风险6个月投资周期产品收益展示

7

注:产品近3月、近6月年化收益率根据产品净值日累计净值测算,可能与银行机构披露收益存有一定差异

3.非现金管理类中低风险1年投资周期产品

全国精选60非现金管理类中低风险1年投资周期产品综合价格指数延续上涨态势

1月,全国精选60中低风险1年投资周期产品综合价格指数为104.85点,环比上升0.36点,环比涨幅0.35%,增速较12月份稍有放缓,指数较基期月上升4.85点,增长4.85%,指数延续上涨态势。

8

长期限债券市场方面,中债国债和中债企业债到期收益率均有所下降。具体来看,1月30日,2年期和10年期国债到期收益率分别为2.13%和2.70%,较12月末分别环比下降24.05BP和7.57BP;2年和10年期AAA企业债到期收益率分别为2.65%和3.64%,较12月底分别环比下降19.61BP和6.58BP。中债国债与中债企业债的总体降幅均较大。

9

部分中低风险1年投资周期产品收益展示

10

注:产品近3月、近6月年化收益率根据产品净值日累计净值测算,可能与银行机构披露收益存有一定差异

三、理财应该怎么买

1.理财产品购买须知

货币市场利率方面,价格层面,1月份资金价格中枢下移,波动率先升后降。截至1月28日,以20天移动均值计算的R007中枢为2.31%,较12月底下行30BP;DR007中枢2.09%,较12月底下行8BP,与7天逆回购利率接近。波动率方面,本月资金价格波动呈先升后降的倒U型走势,1月中旬波动率触顶后快速回落。

2月流动性展望:从M0、政府存款、银行缴准、公开市场操作到期量四个角度分析,预计2月份流动性缺口规模在1.05万亿元左右,与往年同期水平接近。具体来看,政府存款预计净回笼资金6100亿元,M0释放资金8000亿元左右,缴准季节性增加,净回笼资金约400亿元。此外,目前来看2月公开市场到期规模约1.2万亿元,包括2000亿元MLF和10000亿元逆回购。尽管近期美联储加速“收水”,但从央行一再强调“稳字当头、以我为主”的表态来看,我国货币政策仍将处于宽松周期之中,预计2月资金面压力不大。

四、理财全知道

浦银理财有限责任公司获批开业

1月9日,浦发银行“谱发展新篇 启资管未来”论坛暨浦银理财有限责任公司(以下简称“浦银理财”)开业启动仪式在上海举行。

浦银理财是浦发银行旗下全资子公司,注册资本50亿元。在产品创设方面,浦银理财在浦发银行净值型产品基础上升级打造全新产品体系“天添”“专鑫”“多元”三大系列,全面覆盖现金管理类产品、单一资产配置产品及多资产配置产品,满足投资者多层次财富管理需求,实现产品期限、形态、风险等级、投资策略的全方位布局。

数据显示,截至2021年末,浦发银行理财规模超过1万亿元,符合资管新规要求的净值型理财产品超过9600亿元,为浦银理财的展业发展打下了坚实基础。

平安理财推出理财行业首只ESG优选绿色债券指数

1月14日,平安理财与中债金融估值中心联合发布“中债-平安理财ESG优选绿色债券指数”。平安理财表示,这是理财行业发布的首只融合“绿色金融”与“可持续发展”双主题的债券指数,该指数的推出将有助于多角度挖掘国内优质绿色资产的长期投资价值,为国内外投资者提供投资决策参考的同时,助力绿色企业发展。

据介绍,“中债-平安理财ESG优选绿色债券指数”成分券由基于权威绿色债券数据库,依据平安理财内部信用评价体系及ESG研究成果,筛选出来的绿色债券组成。联合发布方中债估值中心作为中央结算公司的全资子公司,是中国金融市场定价基准服务平台。中债指数更是被各类金融机构广泛应用于产品创设与市场研究,已成为人民币债券市场的重要参考指标。

平安理财固定收益投资部负责人熊珣表示,该指数融合了“绿色金融”与“可持续发展”双主题,着眼于当下日益兴起的绿色和ESG主题投资需求和特定投资客群偏好,展现了平安理财固收领域专业投资能力。

附录:

附录1:现金管理产品收益指数计算方式:

1

2是t周现金管理产品收益指数;

3是t周第i款理财产品当周七日年化收益率周均值;

4是基准周(t0)第i款理财产品当周七日年化收益率周均值;

5t周构建现金管理收益指数的产品数量。

7

其中,Ri为最近第i个自然日(包括计算当日)的每万份理财产品份额已实现收益。

附录2:非现金管理产品综合指数计算方式:

8

9是t月理财产品综合指数;

10是t月第j款理财产品当月最后一条累计净值;

11是基准月(t0)第j款理财产品当月最后一条累计净值;

12是t月与基准月标准时间间隔(30天的整数倍);

13是t月第j款理财产品当月最后一条累计净值与基准月最后一条累计净值的日期间隔;

14是t月构建综合指数的理财产品数量。

附录3:全国精选60款产品

本报告编制指数所取产品,是选取面向全国销售的具有一定代表性的理财产品:一是选取多家理财机构发行的产品,尽可能体现所选类型产品的行业特点;二是充分考虑产品信披的时效性和信披质量,筛选净值披露规范、披露频率较高的产品,以便保证编制指数的完整性和延续性。

11-1
11-2
15-1
15-2
15-3
16-1
16-2
16-3