摘要:国内银行理财业务在快速发展中逐渐积累起刚性兑付、池化运作、杠杆高企等问题,在这样的背景下,理财子公司应运而生,理财子公司的设立有利于理财业务的规范转型和与表内的风险隔离,将成为未来银行理财业务的发展方向。截至2021年6月,共有28家商业银行理财子公司获批筹建,其中21家理财子公司已正式开业运营。从理财子公司的产品线布局来看,既有共性之处,也各有特色。未来银行理财子公司产品的布局发展,既要结合自身的禀赋优势优先满足投资者的投资理财需求,又要参考资管行业的发展现状和趋势行稳致远,还要经济服务实体经济,固本回源。
随着2003年中国银行推出第一款外币理财产品“汇聚宝”、2004年光大银行发布第一款人民币理财产品“阳光理财B计划”,国内银行理财业务拉开帷幕。近年来,我国银行理财业务一直在曲折中发展,大致经历了萌芽发展、发展壮大、监管引导、野蛮生长和走向规范五个阶段。
在这一过程中,银行理财扮演了加速利率市场化发展,丰富居民投资理财渠道、实现居民财富保值增值的角色。特别地,银行理财将居民的闲置资金配置到债券、非标等资产,促进了国内直接融资市场的发展,也满足了实体企业的融资需求。银行理财也凭借自身在品牌、客户、渠道、资金等方面的优势,成为国内资管市场的重要参与者。
然而,银行理财业务快速发展背后也滋生了刚性兑付、池化运作、非标投资、委外投资等的乱象,加大了金融体系的杠杆,增加了金融体系发生系统性金融风险的可能性。为此,从2016年开始,中央经济工作会议便强调要把防范化解金融风险放到更加重要的位置,2017年国务院金融稳定发展委员会的成立,国内金融监管框架逐步建立,金融体系杠杆逐步被拆解,各项监管政策及细则陆续出台,金融业监管的长效机制也逐步构建并日趋完善。这其中,资管业务是这一轮金融监管的主角,而银行资管作为大资管领域规模最大的机构首当其冲。
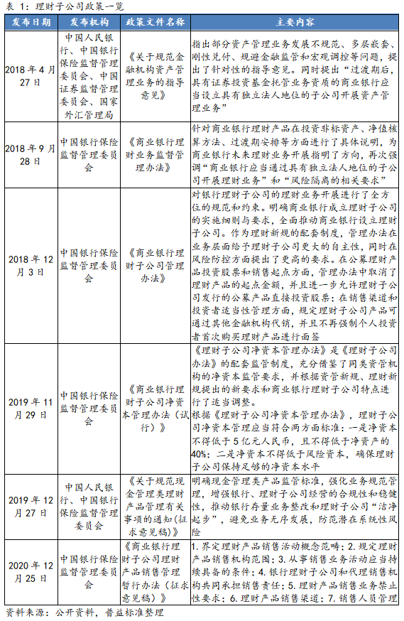
2018年4月27日,中国人民银行、中国银行保险监督管理委员会会同多部门联合下发了《关于规范金融机构资产管理业务的指导意见》(以下简称“资管新规”)。资管新规从破刚兑、禁资金池、去通道、去嵌套、限杠杆等方面规范了金融机构的资产管理业务,统一了同类资产管理产品的监管标准,有助于防控金融风险,引导各类资管机构回归本源,推动社会资金流向实体经济,更好地支持经济结构调整和转型升级。
特别的,资管新规第十四条明确提出,“过渡期后,具有证券投资基金托管业务资质的商业银行应当设立具有独立法人地位的子公司开展资产管理业务,该商业银行可以托管子公司发行的资产管理产品,但应当实现实质性的独立托管”。
此后,2018年9月推出的理财新规要求商业银行设立理财子公司开展资管业务,推动银行理财回归资管业务本源。进一步的,在2018年12月,商业银行理财子公司管理办法正式出台,对银行理财子公司的设立、业务范围等进行了规范,明确了投资股票和非标的比例等。
从国外银行资产管理业务发展经验来看,银行资管业务具备的轻资产、高净资产回报率等特性,使得资管业务在银行体系中发挥着维系客户、提供综合金融服务等作用。机构往往通过设立理财子公司的形式,使得资管业务独立化、专业化运营;对于国内银行来说,设立理财子公司是银行资产管理行业的发展方向,也是实现银行代客理财资产与自营资产风险隔离的根本途径。理财子公司作为独立的法人机构,具有独立的经营决策权、资源配置权、人员聘用权和独立的考核与激励机制,从而实现与银行自营业务的彻底分离。这不仅有利于提升理财业务的市场竞争力,也有助于提升银行的总体市场估值。
在监管政策的鼓励下,截至2021年6月,据公开资料显示,已有49家机构申请设立理财子公司,其中银行45家,中外合资机构4家。同时,这49家机构中,21家机构已正式开业,7家机构获批筹建理财子公司,其余21家机构尚待批复。
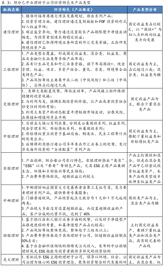
截至2021年6月,已开业的21家理财子公司在原有银行理财产品基础上,根据母行优势经营领域,完善和扩展了产品体系及产品线。其中:建信理财、招银理财均于深圳市注册成立,依托粤港澳大湾区战略发展,推出相关系列产品;中银理财在外币投资领域具有相对优势;兴银理财、杭银理财、渝农商理财分别继承母行特色经营理念,展开特色经营路线。
作为理财规模最大的银行,工商银行稳健行远。作为最早一批获批开业并发布新品的理财子公司,工银理财将继续发挥国有大行的行业龙头和担当引领作用,以提升、打造中国领先、世界一流的银行性理财公司为目标愿景。
为此,工银理财按照“产品净值化、投资标准化”的方向建立了覆盖不同期限、类型和投资市场的产品体系,形成了固定收益类、混合类、权益类、商品及金融衍生品类等多维产品布局。工银理财除去私募股权型产品的其他产品,均体现出固收打底,权益+商品等博取收益的特征,在一定程度上既兼顾了稳,又强调了进。以风险等级为中级的固收增强型产品“鑫添益”为例,其在纯债策略基础上利用国债期货、利率互换等衍生工具和权益资产进行收益增强。
截至2021年6月,工银理财旗下已布局固收+、现金管理、权益、项目、多资产组合、另类、量化、跨境等全品类特色产品超过1500只,打造了添利宝、鑫得利、全鑫权益、鑫稳利、博股通利等公募和私募多条产品线。
作为第一家开业的理财子公司,建信理财子公司离开了母行所在地北京,成为首家注册在大湾区的理财子公司。
建信理财产品规划以指数投资方式切入资本市场,开业伊始即发布了建信理财粤港澳大湾区资本市场指数,紧紧围绕《粤港澳大湾区发展规划纲要》,设计了“1+5”产品体系框架,以粤港澳大湾区高质量发展指数为主线,贯穿粤港澳大湾区价值蓝筹、红利低波、科技创新、先进制造、消费升级5条子指数线,在此基础上,建信理财还将根据粤港澳大湾区指数灵活配置发行多款覆盖权益、固定收益市场的系列理财产品,精准对接粤港澳大湾区发展规划,以满足不同风险偏好客户的需求。截至2021年6月,建信理财已经发布了覆盖固收、混合和权益类产品在内的近1000只产品。
2019年5月29日,交通银行股份有限公司全资子公司交银理财有限责任公司(以下称交银理财)成为继建信理财、工银理财之后全国第三家获批开业的理财子公司,同时也是首家注册在上海的银行系理财子公司。
产品布局上,交银理财致力于布局覆盖全市场、全资产、全渠道的产品体系。交银理财推出的产品以稳健为主要特征、以固收类为主要投资范围。交银致力于把固收类产品打造为公司的拳头产品和旗舰产品,此外在产品设计上,不断根据政策导向和投资热点进行调整,逐步推出特色主题产品。目前交银理财的产品主要包括现金管理、固收和混合三大类。其中,固收类主要包括“稳享”、“稳选”、“得利宝”等系列,混合类主要包括“博享”、“私银”等系列。截至2021年6月,交银理财已经发布了覆盖固收和混合类产品在内的759款产品。
中银理财于2019年7月4日正式开业,该理财子公司布局了7大核心产品系列,分别是“稳富”公募固收系列(稳富“福、禄、寿、禧”,分别针对中老年、中青年、老年、青年客户群),“智富”权益系列、“鼎富”股权投资系列以及指数系列,另加“乐享”现金管理系列,“睿富”非标债权系列,“稳享”私募固收系列、“全球配置”外币系列。
从中银理财的产品体系来看,该公司采取了“多线并行”的模式,全面覆盖不同投资期限的金融资产,从权益、债权两方面着手,充分满足不同风险偏好的投资者。截至2021年6月,中银理财已有包括固收和混合类产品在内的904只产品问世。
历经十五载岁月积淀,作为最早一批发行理财产品的国有大行,农业银行因时而变,顺势而为,资管新规后积极开展净值化转型并筹建理财子公司。
面对激烈的市场竞争,农银理财子公司在发展之初即梳理了自身在客户、资金以及渠道等方面的比较优势和能力边界;与此同时,农银理财对标监管要求,推进产品净值化转型,积极服务实体经济,满足客户多样化的理财需求,在开业之初即推出“现金管理+固收+混合+权益”4大常规产品体系,并随着理财子公司的发展,逐步涵盖到商品外汇和另类投资。特别的,在6类常规产品的基础上,结合农行特色,农银理财也逐步推出“惠农”、“ESG”以及“养老”等特色产品。截至2021年6月,农银理财已经发布了覆盖固收和混合类产品在内的334款产品。
一直以来,凭借深厚的营业网点优势和庞大的客户群体,邮储银行资管业务稳步发展。而在资管新规推动银行理财规范化运营的背景下,邮储银行借助理财子公司的东风向现代化资产管理公司转型,2019年12月5日,中邮理财正式开业。
在产品体系方面,中邮理财构建了“财富管理”+“资产管理”的双维度架构。在“财富管理”维度上,中邮理财着眼于客群的分类与分层,旨在突出对理财客户的需求细分和精准定位,设置了“养老”“抗通胀”“盛兴”等分类品牌和“卓享”“尊享”等分层品牌。在“资产管理”维度上,中邮理财侧重于资金投向与资产配置,旨在突显理财投资的投研驱动和价值挖掘,推出纯固收类“鸿运”、固收+“鸿锦”、偏固收混合类“鸿元”及私募产品“鸿业远图”等八大产品系列。
在“财富管理”+“资产管理”双维度产品体系下,中邮理财将按照“固本源、筑优势、填空白”的思路,有序推进产品创新与发展。一是巩固货币、固收及“固收+”等传统产品,丰富和叠加策略类型;二是构筑股票及指数型、偏债混合型及债权型另类产品管理能力,培育新的优势产品;三是填补空白领域,拓展量化对冲、商品及衍生品、权益型另类投资业务,打造新的业务增长点。截至2021年6月,中邮理财发售了包含固收、混合和权益类产品在内的165款产品。
光大银行理财子公司开业伊始便选择延续原有的“七彩阳光”理财产品体系,不过,光大银行理财子公司也根据资管新规对银行理财净值化转型的要求,适时将原有的“七彩阳光”理财产品进一步升级为“七彩阳光”净值型理财产品。产品覆盖多种投资类型和运作模式,包括“阳光红权益系列”、“阳光橙混合系列”、“阳光金固收系列”、“阳光碧现金管理系列”、“阳光青另类及衍生品系列”、“阳光蓝私募股权系列”、“阳光紫结构化融资系列”。
特别的,光大银行理财子公司不仅承担了光大银行理财业务发展、转型的重担,还积极履行社会责任,践行理财子公司服务实体经济的使命担当,发行了“青岛上合示范区主题系列产品”“阳光金颐享养老主题产品”和“ESG社会责任主题产品”。截至2021年6月,光大理财已发售了包含固收、混合和权益类产品在内的184款产品。
自2003年发行第一支外币理财产品以来,招商银行理财业务已经走过了17个年头,“金葵花”理财在业内享有盛誉。而在资管新规推动银行理财转型的当口,招商银行秉承“因您而变”的经营理念,积极推动理财子公司的筹建。
在产品体系方面,招银理财构建了“招赢睿智卓越”产品体系,这一产品体系是招银理财根据基础客群、养老金客群、金葵花及金卡客群、有投资经验客群、私人银行客群、公司客群这六大客群的不同偏好与需求搭建起来的。招银理财针对每一类客群发布相关产品,产品涵盖货币、固收、固收+、结构化、混合、权益,覆盖全部风险偏好等级。截至2021年6月,招银理财已发售了包含固收、混合和权益类产品在内的749款产品。
兴银理财是第三家获批开业的股份制商业银行理财子公司,是兴业银行“1234”战略体系的重要一环,兴银理财的开业有力推动了兴业银行的“商行+投行”战略布局,提升结算型、投资型、交易型“三型银行”的建设能力,平稳推动理财业务转型。
在产品线布局上兴银理财倾向于全能型,将理财产品线分为“八大核心”,分别包括了现金管理、纯债投资、固收增强、项目投资、股债混合、权益投资、多资产策略、跨境投资在内的主流产品线类型,致力于打造客户类型和市场投资全覆盖的产品框架,构建资管生态圈。截至2021年6月,兴银理财已发售了包含固收和混合类产品在内的495款产品。
作为我国金融改革与发展的产物,城商行从无到有、从小到大,目前已经成为我国银行体系中的重要组成部分,在支持中小企业融资和促进地方经济发展方面发挥了重要的作用。在全国性银行理财子公司纷纷获批、开业和发行新品之际,国内首家城商行理财子公司——杭银理财,于2020年1月6日在浙江杭州正式开业。
在产品体系方面,杭银理财推出“幸福99”系列理财产品,目前已构筑涵盖现金管理、核心固收、机会发现、高端定制在类的产品体系。杭银理财在开业伊始就基于银行理财客群的保守、稳健、平衡、成长和进取型的不同风险偏好,有针对性的推出相应的固收、混合、权益和商品和金融衍生品类产品体系,较为契合资管新规对于产品类型的分类,也容易让不同风险偏好的银行理财客群“对号入座”选购理财产品。截至2021年6月,杭银理财已发售了包括固收类、混合类和权益类产品在内的189只产品。
作为城商行中首屈一指的机构,一直以来,江苏银行稳健行远,在老百姓中口碑极佳。为紧跟银行理财市场发展大势,江苏银行在《理财子公司管理办法》出台伊始即积极筹备苏银理财。成立苏银理财是江苏银行贯彻金融供给侧结构性改革、优化融资结构的有力举措,是推动理财业务回归本源、防范化解重大风险的必然要求,也是丰富服务手段、增强服务实体经济能力的现实需要。2020年8月28日,苏银理财正式开业。
在产品体系方面,苏银理财与复旦大学中国社会主义市场经济研究中心、中证指数有限公司联合发布了“中证苏银理财长三角创新指数”,有助于反映长三角新经济发展趋势和创新活跃度,为全球投资者支持长三角发展提供标准化投资工具。除了特色产品以外,苏银理财常规产品内涵丰富。苏银理财围绕“源”文化,构建“启源”现金管理类、“恒源”固定收益类、“聚源”混合类、“睿源”权益类、“卓源”商品及衍生品类、“康源”特色养老类六大产品体系,为企业和个人多元化、多层次的投资需求提供特色化、差异化、专业化的金融服务,为老百姓打理财富“谋福祉”的同时,积极为实体经济转型升级“添动力”,真正做到“惠民助企、直达实体”。截至2021年6月,苏银理财已发售包括固收类和混合类产品在内的217只产品。
相较于于其他资管产品,目前银行理财的主要客群更倾向于稳健、低波动的产品。因而对于理财子公司来说,在未来很长的一段时间内,理财子公司固收类、低波动的产品由于能够契合理财客群低风险偏好、追求稳健收益的投资特性,将成为银行理财子公司规模的稳定器。此外,鉴于理财子公司背靠银行母行,相较于其他资管机构在品牌、渠道、客户、资金等方面优势突出,因而,理财子公司在以固收类产品为核心的同时,还应当健全产品线,以兼顾部分风险偏好较高的或者需求多样化的客户的需求,比如在固收类产品的基础上配置一些权益类、股债混合类或者另类产品,即“固收+”产品。
固收为主,布局混合权益。截至2021年6月,已开业的21家理财子公司到累计发行8315款产品,固收类产品有7046款,占比为84.74%,是理财子公司主要的产品类型,其中工银理财新发固收类产品居首,建信理财和中银理财紧随其后;其次是混合类产品,达到了1132款,占比为13.61%,其中工银理财一骑绝尘,中银理财和农银理财分列二三位;高风险的权益类产品主要为满足部分风险偏好较高的投资者的需求,理财客群整体风险偏好较低决定了权益类产品数量和规模仍然会偏少。截至2021年6月,共有12家理财子公司发售了137款权益类理财产品,占全部理财子公司新发产品的1.65%,对于权益类产品,目前理财子公司多采取私募的形式进行募集,较少选择直投权益,更多通过挂钩指数、FOF等形式进行投资,这也显示出理财子公司整体稳健的风格。
在资管新规禁止资金池、期限错配等的要求下,银行理财产品投资期限明显延长;与此同时,理财子公司通过设置较长的产品封闭期可以尽可能的熨平市场短期波动对净值型产品净值的波动,使得投资者获得长期稳定收益;并且,目前机构也通过发售长期限封闭式产品来匹配非标资产期限,在提升产品收益的同时留住存量客户、吸引新客。不过,考虑到一直以来银行理财客群对于短期限理财产品的偏好,对于资金流动性的安排,理财子公司也针对性设计了定开型、现金管理类的产品,这不仅能够兼具投资者对于产品安全性和流动性的需求,也有利于理财子公司在转型过渡期内保持理财规模的稳定。
封闭式产品数量最多,8家理财子公司以发售开放式理财产品为主。整体来看,21家理财子公司新发产品中,无论是固收类、混合类还是权益类产品均以封闭式产品为主,产品数量分别为4354、763和108款,占比分别达到了61.79%、67.23%和78.83%。其中主要以工银理财、建信理财和中银理财发行的封闭式产品居多,三家新发的封闭式产品占到理财子公司新发封闭式产品的43.02%。其他理财子公司中,例如农银理财、中邮理财、招银理财、兴银理财、信银理财、平安理财、华夏理财和南银理财均以发行开放式产品为主。而对于中小银行理财子公司来说,投研能力仍在提升中,目前整体主要以发售封闭式产品为主。
受到资管新规要求“封闭式资产管理产品期限不得低于90天”,同时要求机构非标准化债权类资产的终止日不得晚于封闭式理财产品的到期日或者开放式理财产品的最近一次开放日,以及理财新规提出,在过渡期内,允许封闭期半年以上的定期开放式产品采用摊余成本法计量等的影响,银行理财投资期限呈现长期化倾向。2018年,新发行封闭式非保本理财产品加权平均期限为161天,2019年上半年,新发行封闭式非保本理财产品加权平均期限为185天。而截至2019年末,银行新发行封闭式理财产品加权平均期限为186天,同比增加约25天。
理财子公司新发产品付息周期主要在1年以上。从21家理财子公司产品的付息周期来看,封闭式产品付息期普遍在1年以上,占比达到了70.69%。理财子公司产品付息期长期化倾向明显,这与上文提到的理财子公司封闭式产品数量居多情况相契合,可以看出理财子公司注重通过引导投资者长期持有,熨平市场短期波动对于净值型产品净值波动的影响,使客户分享产品长期稳定收益。
注:由于部分理财子公司正在开展产品迁移,部分迁移后的理财子公司封闭式产品离产品到期日较近,因而产品付息期低于1个月
《商业银行理财子公司办法》指出理财子公司产品原则上不设置投资起点,这有利于理财子公司发售低投资门槛的理财产品吸引长尾客群。对于理财子公司来说,降低理财产品门槛有助于银行理财产品更加普惠化,覆盖更多的普通投资者,也有利于银行理财产品与公募基金等资管产品公平竞争。
1元起投理财产品居多。从21家理财子公司个人理财产品投资门槛来看,起投金额小于等于1元的产品达到了2744款,占比为39.34%,其次为1元到1万元门槛的产品,达到了2148款,占比为30.80%。不过,考虑到部分理财子公司产品中混合类和权益类产品占据一定比重,结合客户的风险承受情况,部分理财子公司也设置了较高的投资门槛,例如10至50万、50至100万投资起点的产品数量分别达到了910款和531款。
低风险资产占据主导,债券类资产、货币市场工具和现金存款占比较高。一直以来,由于银行理财客群对于低风险、稳健型产品的偏好,银行理财主要投向债券和非标资产,而在银行理财净值化转型背景下,出于稳定客群、平滑产品净值波动的诉求,银行机构依然主打固收类产品,这使得存款、债券等债权类资产在目前银行资金投向中占据较高比重。截至2019年末,非保本理财穿透各类资管产品后持有资产余额26.24万亿元。其中,存款、债券及货币市场工具的余额占非保本理财产品投资余额的71.75%,同比上升5.48个百分点。债券是理财产品重点配置的资产之一,在理财资金投资各类资产中占比最高,达到59.72%,同比上升6.37个百分点。在投向存款、债券及货币市场工具的占比上升的同时,理财资金投资非标准化债权类资产及权益类资产的占比同比分别下降1.79和2.32个百分点。
从理财子公司产品数据来看,投向债券类资产、货币市场工具和现金存款的占比较上季度依然较高,分别占比为89.24%、89.05%和75.13%。不过相较于传统银行理财的资产配置,理财子公司在权益类、衍生金融工具等资产投向占比方面出现一定程度的上行,这也对应到理财子公司发售更多的混合类以及权益类理财产品,从中看出理财子公司多元化的资产配置思路。目前监管已出台标准化债权类资产认定规则(正式稿),明确非非标为非标,限制非标资产投资导向明确。银行理财主要配置低风险资产和非标资产并不利于风险的分散,也难以取得超出行业平均收益的超额收益,未来理财产品收益的比拼将真正转化为各家银行投研实力的角力。
考虑到不同类型理财产品配置上的差异,以及产品量的情况,本文将分别对理财子公司固收类和混合类封闭式和定开型产品的业绩比较基准进行分析。
结合上文对于理财子公司产品付息周期的分析可以看出,理财子公司封闭式产品付息周期普遍在1年以上,对应到理财子公司固收类封闭式产品平均业绩比较基准整体也较高,主要缘于流动性溢价和理财子公司产品可以配置一定比例的非标资产。


相较于固收类封闭式产品,理财子公司固收类定开型产品平均业绩比较基准整体稍低,但是定开型产品方便客户进行资金的流动性管理,整体上可以兼顾投资者对于产品流动性和安全性的需求,成为各家理财子公司布局的重点。
截至2021年6月,统计发现共有15家理财子公司混合类封闭式产品存在业绩比较基准数据。整体来看,产品平均业绩比较基准要高于同期固收类封闭式产品平均业绩比较基准,这缘于混合类产品多元化的资产配置,以及通过长期限封闭运作,能够熨平产品短期的波动,在分散风险的同时博取更高收益。
截至2021年6月,共有15家理财子公司已发行混合类定开型产品。虽然混合类定开型产品的平均业绩比较基准低于混合类封闭式产品,但对比固收类定开型产品可以发现,混合类定开型产品平均业绩比较基准要更高。结合表10和表11可以发现,目前发行混合类产品的机构主要为全国性银行的理财子公司,苏银理财等城商行的理财子公司虽然发行产品的时间较晚,但已开始崭露头角,向投资者表明其具有运作管理混合类产品的能力和信心。
目前理财子公司产品收取的费用主要包括:固定管理费、托管费、销售费、认购费、申赎费、浮动管理费以及其他费用(例如交易费、审计费、信息披露费等),其中固定管理费、托管费和销售费一般为固定费率,通常按照每个规定估值日理财产品净资产的一定比例(年化),每日计提、定期支付。
考虑到不同类型理财产品费率存在差异,本文将分别对理财子公司固收类、混合类产品的管理费率进行分析。
从20家理财子公司固收类封闭式产品管理费率来看,固定管理费和销售费率整体稍高,而托管费率整体较低。
从19家理财子公司固收类定开型产品管理费率来看,依然以固定管理费和销售费率为主,但是无论是固定管理费、销售费还是托管费均较固收类封闭式产品更高。
从15家理财子公司混合类封闭式产品管理费率来看,固定管理费和托管费率与固收类定开型产品相当,销售费率高于固收类封闭式产品和固收类定开型产品。
从15家理财子公司混合类定开型产品管理费率来看,整体费率不仅高于固收类产品,也要高于混合类封闭式产品。
2020年12月25日,银保监会出台了《商业银行理财子公司理财产品销售管理暂行办法(征求意见稿)》,其中明确指出“未经许可,任何非金融机构和个人不得直接或变相代理销售理财产品”。所以目前对非存款类金融机构比如蚂蚁集团、理财通、京东金融等互联网平台,以展示产品、导流的形式和银行理财子合作,未来仍然会面临合规问题,如果仅仅展示理财子公司的品牌等带有导流链接,合规性应该没问题,但是能否支撑平台运营仍然待考。
代销为主,直销为辅。已开业的理财子公司基本形成了以代销模式(主要是母行代销)为主,直销模式为辅的局面。
首先,商业银行理财子公司管理办法中对理财子公司开展代销业务作出了具体规定,即“银行理财子公司可以通过商业银行、农村合作银行、村镇银行、农村信用合作社等吸收公众存款的银行业金融机构,或者国务院银行业监督管理机构认可的其他机构代理销售理财产品”。这为理财子公司代销业务的开展提供了政策依据;其次,作为独立法人实体,理财子公司在发展初期尚难快速构建属于自身的直销体系,而母行在渠道、客户、品牌声誉等方面已经积累的较多资源,形成了较大的比较优势,这为理财子公司开展代销业务提供了支持;并且,在资管新规推动银行理财净值化转型的背景下,部分中小银行选择放弃开展资管业务,转而选择代销,这也为理财子公司在这类机构开展代销业务提供路径。这些都为理财子公司借助银行、三方渠道代销理财产品提供了方向。
与此同时,理财子公司也在构建属于自身的直销网路。考虑到越来越多的年轻客户开始关注银行理财,理财子公司也通过构建线上直销理财渠道来吸引这一部分客群,提升客群的忠诚度与客户粘性。
对于理财子公司和代销行来说,代销业务的开展可以达到取长补短、合作共赢的局面。对于理财子公司来说,他行(三方)代销无疑给理财子公司产品提供了新的营销载体和宣传媒介,而对于银行来说,代销理财子公司产品可以进一步丰富产品线,享受理财子公司产品带了的红利,也为提高行内中间业务收入,提高客户满意度增添加分项。
资管新规及其配套细则推动资管产品打破刚兑、加速向净值化转型,银行理财作为资管行业巨擘,其转型发展尤为引人关注。对于银行机构来说,通过设立理财子公司开展理财业务是认真贯彻落实监管政策要求,顺应资管业务发展趋势的关键举措,也是实现理财业务风险隔离,优化组织管理体系,以及推进理财业务长远健康发展的战略方向。
截至2021年6月,据公开资料显示,已有49家机构申请设立理财子公司,其中银行45家,中外合资机构4家。同时,这49家机构中,21家机构已正式开业,7家机构获批筹建理财子公司,其余21家机构尚待批复。
截至2021年6月,已开业理财子公司共计发售8315款理财产品,有力的推动了银行理财净值化转型进程。从目前理财子公司已发售的产品来看,大行理财子公司延续了母行的产品线优势,整体较为丰富,中小行理财子公司也在逐步丰富理财子公司产品线当中。具体来看:
理财子公司产品类型依然从契合稳健投资者、低波动的固收类产品起步,部分机构也发售了符合高风险客群的权益类理财产品;在理财子公司产品开放类型方面,考虑到净值型产品的波动情况,机构发售的封闭式净值型产品居多,但是绝大多数机构关注到了客户对于产品流动性和安全性的需求,将定开型产品作为发展方向;在理财子公司产品付息周期方面,结合监管的需求以及净值型产品自身的特点,机构对于封闭式和定开型产品均拉长了付息周期,普遍在1年以上;在理财子公司产品资产投向方面,固收类产品为主的格局下,理财子公司产品整体仍以投向债权类资产、现金和银行存款、货币市场工具为主,不过,理财子公司也提升了权益类资产占比,在“固收+”理财产品、混合类和权益类产品中加大了权益类资产的配置;在理财子公司产品业绩比较基准方面,混合类产品由于多元化的配置,关注资产的内部风险的对冲和超额收益的获取,整体表现优于固收类产品;在理财子公司费率方面,混合类产品的费率要显著高于固收类产品;在营销模式方面,目前理财子公司直销渠道建设仍在推进当中,代销模式依然占据主导,招商银行、江苏银行、中信银行等机构纷纷开启代销他行理财子公司产品的热潮。不过目前理财产品销售管理暂行办法(征求意见稿)已经出台,从理财产品销售机构范围、从事销售业务活动应当持续具备的条件、理财产品销售渠道、销售人员管理等方面对理财子公司理财产品的销售行为提出了具体的要求。理财产品销售管理暂行办法(征求意见稿)特别指出“未经许可,任何非金融机构和个人不得直接或变相代理销售理财产品”,未来非金融机构代销理财产品合规性值得关注。
从理财子公司的产品线布局来看,既有共性之处,也各有特色。未来银行理财子公司产品的布局发展,既要结合自身的禀赋优势优先满足投资者的投资理财需求,又要参考资管行业的发展现状和趋势行稳致远,还要经济服务实体经济,固本回源。对于大行理财子公司来说,母行在品牌、渠道、客户等方面的资源优势突出,大行也都较早参与资管业务发展,也都设立公募基金子公司,主动管理经验丰富、人才队伍充足,这为大行理财子公司开展多元化、综合化理财业务发挥奠定了基础。对于中小行理财子公司来说,仍然可以基于特色化发展与大行理财子公司展开错位竞争。例如,杭银理财就专注“小而美”,在产品体系布局当中,除了推出常规系列产品之外,也传承了母行风格——深耕科技文创,积极支持当地企业发展,拟投资行业以科技文创类新兴行业为主,备选资产的公司主体所属行业涵盖生物医药、先进制造、智能物流等领域,走出了一条差异化、特色化发展之路。
欲获取报告全文,请联系我们购买