摘要:在银行业产品和服务同质化的背景下,一方面,商业银行需充分利用网点、网络和人员优势,通过提升精准营销能力,深入挖掘存量客户价值,贡献业务增长潜力。另一方面,利用大数据科技技术全面分析区域经济状况,抓住产业发展节点,分析产业资金流动特点,从而提高商业银行金融营销及服务精准化能力。
一、不可忽视的存量客户
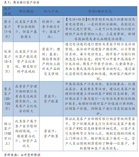
目前,商业银行有着大量的存量用户资源。通过精准营销,可有效盘活用户资源,挖掘其潜在价值,贡献商业银行增长潜力。
加强客户识别和管理。客户资源和产品是营销的基础,实现精准营销,首先应充分利用商业银行的系统功能,对贵宾客户进行准确分类和精准识别,进而依据客户的资源配置和投资偏好,自动匹配适合客户级别的现有产品。在此基础上,要加强客户资源的分类管理,针对不同需求的客户群体制定产品组合营销模板,提升营销的精准度和规模效应。

推进业务联动。开发新客户的成本要远远高于维护存量客户。实际工作中,商业银行可先以维护好存量客户为中心,将本行各类产品的特点与客户需求类型相匹配,以产品独特的卖点让客户直观感受到产品的优势。在此基础上,强化零售业务与对公业务之间、前后台部门之间、上下级行之间的联动配合,综合运用各种营销手段,以增加客户的黏性和忠诚度为预期目的,培植稳固的贵宾客户资源。
二、潜力巨大的外部市场
面对复杂多变的现代经济行业体系,商业银行通过构建区域产业分析模型,利用大数据掌握行业发展特点,从而更加有效地支持实体经济发展,提高企业融资的“直达性”,同时提升自身业务增长点。
构建区域产业分析模型。商业银行通过区域经济相关指标分析,根据区域产业的企业体量、注册资本、区域分布、行业分布的整体数量和增速、占比和增速等,建立行业综合评价体系,采用适当的方法,把反映行业企业诸方面的指标综合起来,从总体上对企业进行全面评价。充分利用大数据科技技术。国标行业下细分产业众多,商业银行想在较短的时间内,快速有效地筛选出具有发展潜力的特色产业,这就需要商业银行借助先进的大数据平台等工具,对区域特色产业状况进行全面分析,掌握区域特色产业特点,从而挖掘业务机会。
三、实现精准营销的具体做法
打造差异化产品定位。通过大量客观数据统计分析,细化分层,最终达到精准定位的目的,可以实现两个目标,一是由于产品设计紧跟客户,以让客户获得“深得我心”的客户体验;二是基于精准定位,可以发现小微客户群中的优质群体,并从产品定价等维度实现差异化服务。
实现数据的有机结合。主动化和深层次是对银行客户服务提出的全新要求,主动化的客户服务,体现为将客户信用转化为信息流,并从中分析客户特征和风险偏好、用户习惯之后智能分析和预测客户需求,并在合适的时间点进行主动推送。只有注重数据的分析和整合,对数据进行完整性和准确性评价,实现各种数据收集的有机连接。
维护客户关系。随着经济大数据浪潮的到来,商业银行要愈加重视客户关系的维护和管理,良好的客户关系能直接帮助商业银行快速洞察客户的需求动态,如何加强银行的客户关系管理,能否高效的管理和挖掘客户资源,能否与客户之间建立长期的良好关系,已成为商业银行持续保持竞争优势的关键所在,通过对以往的客户数据进行挖掘和分析,可以从商业银行现有客户中找出影响客户划分的关键因素,从而将客户信息进一步细化分类,为分析客户、了解客户、细分市场提供数据支持,从而可以更加有针对性的进行客户关系管理。
欲获取报告全文,请联系我们购买