【第1765期专栏】销售管理办法突变,投资者理财上“双保险”

分享:

摘要:2020年,伴随我国银行理财子公司迅猛的发展势头,银行理财子公司销售规范出炉,分别就理财产品销售机构、理财产品销售管理、风险管理与内部控制、销售人员管理等方面对银行理财子公司的销售管理做出了新规定。其中,明晰销售产品概念、加强投资者适当性管理,评估筛选合适的投资者,以及要求销售机构全面登记信息的规定能够较好地解决“卖什么产品卖给谁的问题。这一举措,明确了理财产品销售诸多环节中的原则和操作性问题,较好地平衡了投资者与商业银行理财子公司和理财产品代销机构之间的利益关系,促进理财市场长久健康地发展。

为规范商业银行理财子公司理财产品销售业务活动,保护投资者合法权益,促进理财业务健康发展,银保监于2020年12月25日会起草了《商业银行理财子公司理财产品销售管理暂行办法(征求意见稿)》(以下称“《办法》)。本文将对该《办法》中的理财产品销售管理和销售人员管理部分进行深度解读。

一、智厘清各方责任,落实投资者权益

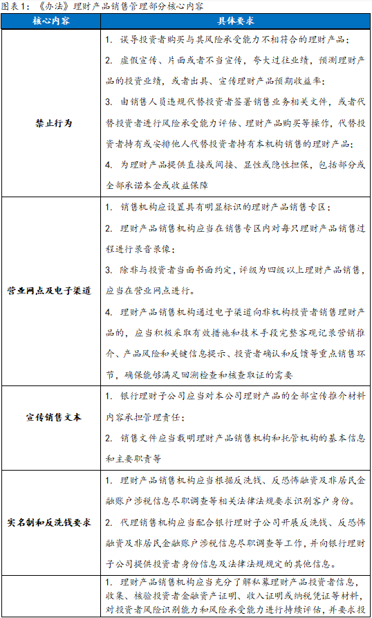
《办法》主动顺应理财产品销售中法律关系新变化,充分借鉴同类资管机构产品销售的监管规定,对银行理财子公司理财产品销售行为提出多维度要求。其中,理财产品销售管理部分有了一定调整,监管机构立足于维护投资者权益,针对理财产品销售行为共划定18项禁止性要求,包括误导销售、虚假宣传、与存款或其他产品进行混同、强制捆绑和搭售其他服务或产品、诱导投资者短期频繁操作、违规代客操作、强化产品刚兑、私售“飞单”产品等方面。

中国银保监会有关部门负责人答记者问时指出:“银行理财子公司设计发行理财产品,代理销售机构面向投资者实施销售行为,共同承担理财产品的合规销售和投资者合法权益保护义务。”

针对银行理财子公司一方,要求其应当对本公司发行的理财产品进行产品评级,对非机构投资者的风险承受能力进行评估,确定投资者风险承受能力等级,建立将投资者和理财产品进行匹配的方法,且进行定期或不定期的持续评估。针对代理销售机构一方,要求其根据本机构的方式和方法,独立、审慎地对代理销售的理财产品进行销售评级,并向银行理财子公司及时、准确提供本机构销售评级结果和方法。

另外,《办法》还对银行理财子公司和代理销售机构的销售人员提出要求,主要包括专业能力、培训考核和信息公示三大方面。《办法》规定销售人员应当充分了解理财产品的法律关系、交易结构、主要风险及风险管控方式,遵守行为准则和职业道德标准的基础上实施销售行为,并且应当将销售人员信息公布在机构的显著位置,便于投资者参考,充分尊重了投资者的自主选择权、公平交易权等合法权益。

11
22

33

二、监管与时俱进,推进销售规范化景

《办法》作为《理财子公司办法》的配套监管制度,要求商业银行理财子公司(以下简称为银行理财子公司)产品销售业务活动需要同时遵守资管新规、理财新规、《理财子公司办法》和《办法》等制度规定。在此之前,银监会于2011年商出台了《商业银行理财产品销售管理办法》(以下称“《老办法》”),两次办法分别产生于理财业务发展和运行的不同时期,各自的侧重点也不尽相同,以下将对两者的要点进行总结和区分。

1、禁止行为的规定中,《办法》着重强调不得为理财产品提供直接或间接、显性或隐性担保,包括部分或全部承诺本金或收益保障,这与《老办法》中第三十五条所规定的应当是对客户有附加条件的保证收益有着本质性的区别。这是由于《老办法》出台于理财产品快速发展的初期阶段,随着我国资本市场越发成熟,以往保证收益的产品不再符合市场化要求;此外,《资管新规》要求有序打破刚性兑付,实现产品净值化转型,《办法》也正是基于此,推动“卖者尽责”与“买者自负”的有机统一。

2、销售渠道方面,《办法》在《老办法》的基础上增加了在销售专区内对每只理财产品销售过程进行录音录像的要求。强化销售行为记录和回溯这一举措不仅维护了投资者的权益,同时也是对销售机构和销售人员合法权益的有力保护。

3、销售人员管理方面,《老办法》更多侧重于加强对销售人员资格考核和具体销售行为的管理,而《办法》不仅涵盖了以上内容,更提出信息公示与查询核实,即理财产品销售机构应当在营业网点和电子渠道显著位置对理财产品销售人员信息进行公示。这一规定,反映对销售人员专业化监管力度加强,也使得销售行为更为透明。

4、宣传文本方面,《办法》更加注重投资和销售权责关系的清晰界定,更加注重厘清银行理财子公司(产品发行方)与代理销售机构(产品销售方)之间的责任,要求双方在各自责任范围内,共同承担理财产品的合规销售和投资者合法权益保护义务。

5、《办法》首次对销售机构提出了实名制和反洗钱以及合格投资者尽职调查的要求,这是出于当下我国电信诈骗频发,为了维护广大投资者的合法权益,加强理财业务风险管理的考虑,是结合发展实际,实事求是的体现。

目前,银行理财子公司还处于探索期,此次《办法》的出台,虽然会改变理财产品市场的销售格局,对销售机构和销售人员而言,要求更严约束更多,但长久看来,必定能优化理财子公司的产品,增强存量客户黏性,为挖掘新客户、促进理财业务的转型发展奠定坚实基础。

欲获取报告全文,请联系我们购买