【第1758期专栏】银行理财信息披露研究

分享:

摘要:我国资产管理领域的信息披露一直缺少统一的规范和标准,已有的信息披露制度也未得到严格执行,可以说信息披露问题已经成为阻碍我国资产管理行业健康有序发展的绊脚石。2018年4月中国人民银行、中国银行保险监督管理委员会、中国证监会、国家外汇管理局联合下发了《关于规范金融机构资产管理业务的指导意见》(以下简称“资管新规”或“新规”)同年9月,银保监会制定了《商业银行理财业务监督管理办法》(以下简称“理财新规”)作为资管新规”配套实施细则公布,同年12月,银保监会又发布了《商业银行理财子公司管理办法》(以下简称“管理办法”)。作为“理财新规”的配套制度,与“资管新规”和“理财新规”共同构成理财子公司开展业务需要遵循的监管要求。资管市场迎来巨变,监管部门对资管产品特别是银行理财产品的信息披露提出了更高的要求。

一、政策梳理

1.《关于规范金融机构资产管理业务的指导意见》

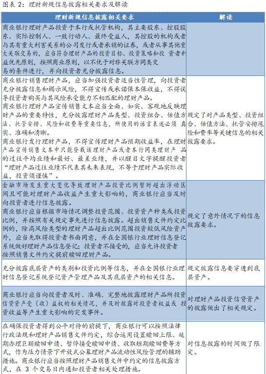
2018年4月,监管层正式下发了《关于规范金融机构资产管理业务的指导意见》,旨在规范资产管理行业的乱象。其中明确了金融机构的信息披露义务,新规述及金融机构应当向投资者主动、真实、准确、完整、及时披露资产管理产品募集信息、资金投向、杠杆水平、收益分配、托管安排、投资账户信息和主要投资风险等内容。对于公募、私募产品,以及固收、权益、商品及金融衍生品和混合类产品的信息披露也提出专门要求。

1
2


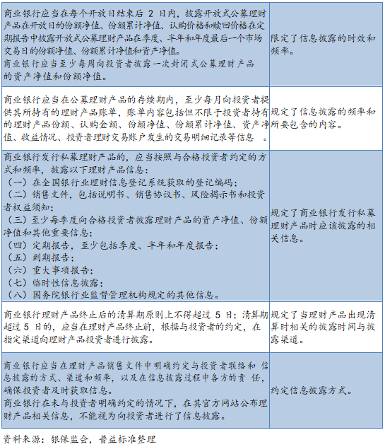
2. 《商业银行理财业务监督管理办法》

2018年9月,银保监会发布《商业银行理财业务监督管理办法》,作为资管新规在银行理财领域的配套细则。该办法在一定程度上放松了非标资产但仍有比例限制,明确银行独立开展业务需成立理财子公司,与《资管新规》禁通道、限非标、管嵌套等总体方向保持一致。

3
4
5


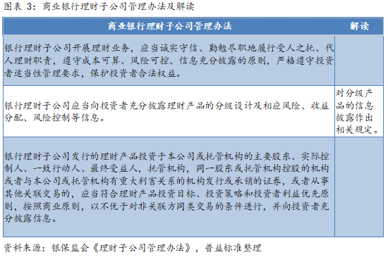
2. 《商业银行理财子公司管理办法》

12月2日,银保监会发布了《商业银行理财子公司管理办法》。作为“理财新规”的配套制度,与“资管新规”和“理财新规”共同构成理财子公司开展业务需要遵循的监管要求。《管理办法》共六章62条,在业务运营层面给予了理财子公司更大的自主性,同时也参照了同类机构的监管制度设置,在风险防控层面提出了更高的要求,避免出现新的风险点。

6


二、政策影响

在资管新规和理财新规发布之前,银行理财信息披露不充分的问题一直存在,资管新规和理财新规发布后,银行理财产品加速进入净值化转型阶段,同时必须加强标准化信息披露,这对发行机构自身、投资者、监管部门和整个市场都具有重要意义。其影响将主要体现于以下三个方面:

1. 解决各家银行披露口径不一致问题,提高银行间理财产品横向可比性。普通个人投资者一般通过发行机构的产品说明书比较各家银行不同理财产品的风险和收益。新规出台之后,各家银行的理财产品说明中所呈现的基本要素与其披露位置差异将会缩小,这缩小了银行间理财业务信息披露的差异性,使投资者更易于准确完整提取信息,并提高其投资决策的效率。

2. 提高投资种类和投资比例相关信息披露直观性,便于投资者精确提取信息。投资者需要根据理财产品投资资产的种类和比例来评估产品的风险和收益。当各家银行的产品说明书以标准化格式对产品所投资产种类和比例进行详细说明,这就帮助投资者更加方便地提取与风险和收益相关的重要信息。

3. 投资者更易于获得银行理财规模、类型及变化等信息,增加了信息的透明度。这些信息可以向投资者反映银行理财业务中的比较优势、各类理财产品风险的横向对比及传导性。理财新规对此提出了要求。

综上所述,资管新规和理财新规的出台减少了商业银行与投资者之间信息不对成的程度,降低了投资者的投资风险,节省了监管机构监督管理的成本,同时,由于产品和业务透明度的增加,一方面会提高对专业投资者的吸引力,另一方面也可以提高对银行的约束,提升资金投资的合规性与安全性,促进银行理财市场的规范、有序发展,防止系统性风险的发生。

三、标准化信息披露

我们查阅了某国有银行个人理财业务信息披露现状,分析了它非保本个人理财产品信息披露的情况,发现其个人理财业务信息披露程度较高,已与理财新规基本保持一致。所投资产种类和投资比例也都有较详细的说明,但仍缺少更详细的投资组合风险分析和穿透到底层资产相关情况的分析。

根据监管要求,标准化信披应该设定统一的标准规制,对产品实行净值化管理,净值生成应当符合企业会计准则规定,且需由外部审计机构对其进行审计,将报告报送相关监管机构,建立起资产管理产品统一报告制度。同时,由中国人民银行负责统筹资产管理产品的数据编码和综合统计工作,建立资产管理产品信息系统,加强信息共享,规范和统一产品标准、信息分类、代码、数据格式,逐只产品统计基本信息、募集信息、资产负债信息和终止信息。

欲获取报告全文,请联系我们购买