2018年4月27日,央行、银保监会等几大部委联合发布《关于规范金融机构资产管理业务的指导意见》(以下称“资管新规”),对合格投资者进行了统一的界定,提高对资产要求和投资经验要求:
(一)具有2年以上投资经历,且满足以下条件之一:家庭金融净资产不低于300万元,家庭金融资产不低于500万元,或者近3年本人年均收入不低于40万元。
(二)最近1年末净资产不低于1000万元的法人单位。
(三)金融管理部门视为合格投资者的其他情形。
合格投资者投资于单只固定收益类产品的金额不低于30万元,投资于单只混合类产品的金额不低于40万元,投资于单只权益类产品、单只商品及金融衍生品类产品的金额不低于100万元。投资者不得使用贷款、发行债券等筹集的非自有资金投资资产管理产品。
虽然资管新规对合格投资者进行了统一的界定,但在各个资管行业,甚至同一资管行业的不同机构,在具体实施过程中均有所不同。
一、银行认定合格投资者的经验总结和案例介绍
银行私募理财产品的目标客群主要是高净值人群和私人银行客户。资管新规后,银行对私募理财合格投资者要求趋严,银行内部对合格投资者的认证流程虽百花齐放,但都严格遵守合格投资者制度,坚决贯彻落实资管新规的监管要求。

以建设银行为代表的依靠网点、优先本行客户的认证方式。作为大型国有控股银行之一的建设银行,今年以来(截至2020年8月19日)已发行190款私募理财产品,其中有101款为建信理财发行。建设银行对于合格投资者的认证完全要求通过线下网点柜台进行,系统按月自动认定达标客户,未达标的客户需提供相关证明材料。
合格投资者证明文件:1、客户具有两年以上投资经历,且在建设银行过去一年AUM月日均最高超过500万元或过去三年在建设银行年均代发超过40万元个人客户。此类客户无需提交证明材料,可在风险评估、产品适合度评估后,直接购买合格投资者理财产品及集合资金信托计划。2、未达标客户需提供证明材料,证明其符合条件:单笔购买金额超过500万元的交易证明或金融总资产不低于500万元的资产证明,资产金额可和建设银行资产金额合并计算,总金额满足条件即可。其中保险公司、信托公司、基金公司、证券公司、期货公司凭证除可用于资产认定,还可用于对投资经验的认定。
以工商银行为代表的可通过手机银行提交合格投资者认定材料的方式。作为大型国有控股银行之一的工商银行,今年以来(截至2020年8月19日)已发行112款私募理财产品,其中有36款为工银理财发行。工商银行允许投资者通过手机银行自助上传相关证明,完成合格投资者认证。
合格投资者证明文件:1、投资经历认定凭证指可以证明有大于等于两年投资过证券公司、期货公司、基金管理公司及其子公司、商业银行、保险公司、信托公司、财务公司等机构理财产品的经历,认定凭证中必须含有姓名/开户时间/产品名称等要素。2、资产/收入凭证必须证明金融净资产不低于300万元或者金融总资产不低于500万元;近3年本人年均收入不低于40万元。金融资产包括银行存款、债券、基金、保险、理财、贵金属、三方存管、账户原油、外汇等产品。
以交通银行为代表的以白名单销售模式为基础的认证方式。作为大型国有控股银行之一的交通银行,今年以来(截至2020年8月19日)已发行78款私募理财产品,其中有61款为交银理财发行。交通银行目前发行的所有交银添利、所有沃德添利、所有薪金理财及个别稳添利理财产品启用白名单销售模式,会预先根据客户的综合情况将客户划分为不同的客户群,理财产品发行时将以客户群为单位设定发售对象(即白名单),只有当客户符合条件时才能看到并购买产品(个别产品将在购买时判断是否符合条件)。
二、信托认定合格投资者的经验总结和案例介绍
资管新规后,信托公司进入新一轮转型,其中对于合格投资者要求,大幅提高了投资者的进入门槛。在实践过程中,处于资管新规过渡期的信托公司对于合格投资者的认定和识别标准不一。目前来看,业内对合格投资者的认定标准,执行并没有那么严格。一方面,新规过渡期各地执行进程上存在一定差异;另一方面,银行理财子公司入局、破刚兑、严禁资金池、去通道、净值化管理等规定,都加剧了行业竞争态势。获客压力导致信托公司对合格投资者认定标准参差不齐。

基于对今年发行信托数量排名前九的信托公司关于合格投资者认定经验的归纳,可以发现信托公司主要从以下几个方面进行认定。
1、收入或资产证明。在具体操作中大部分信托公司对合格投资者的认定标准并不高,对资产或收入证明没有统一的要求。部分信托公司采取以认购金额标准进行划分,例如中航信托,若客户认购100万元以上的产品,无需提供收入或资产证明;若客户认购低于100万元的产品,需通过APP或线下提供相关收入或资产证明,进行合格投资者认证。
2、是否需要双录和面签。关于双录和面签各家信托公司的标准基本统一,严格遵守监管要求。针对官网预约或线下预约的客户,信托公司都要求双录和面签,以保证合同签订的真实有效。但电子签约的发展打破了必须面签的标准,很多通过APP进行预约的客户仅需通过电子签约的方式即可完成认购。部分不能通过APP预约的产品多半也可以通过远程面签、线下邮寄的方式完成认购签约。
3、可通过APP线上电子签约。一方面由于金融科技在金融产业中的不断应用,各家信托公司成立了自己的APP,方便客户在线操作;另一方面由于今年疫情的影响加速了线上电子签约方式的发展。例如民生信托自今年1月20日起,上线电子签约功能,客户可通过APP完成合格投资者认证、产品预约、远程双录、在线签约以及转账付款等操作。目前整理的九家信托公司中,基本都可通过APP线上操作。
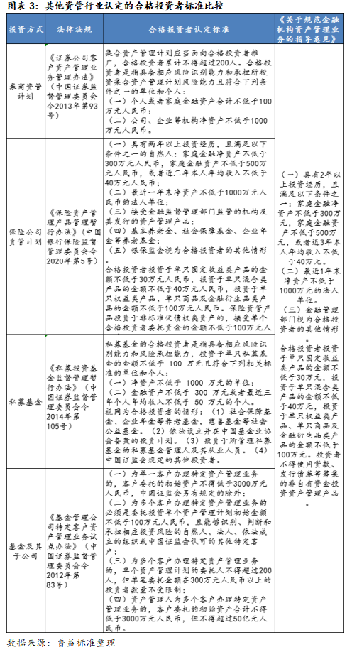
三、其他资管行业认定合格投资者的特点总结

资管新规前,各资管行业呈现出百花争鸣的局面。整个资管行业对于投资者的认定是自成体系的,不同的行业存在明显差异,同一行业内部也存在明显差异。资管新规后,将合格投资者的认定标准归于统一。基于各资管行业合格投资者认定标准的比较以及从最新出台的《保险资产管理产品管理暂行办法》(以下简称《办法》),可以发现各资管行业坚决贯彻资管新规的要求,不断向资管新规靠拢:
从风险识别能力和风险承担能力上,增加了对投资者投资年限的限制,要求具备两年以上的投资经历,拥有相关投资经历可以说明投资者熟悉金融市场规则、环境并掌握一定投资经验,能够识别风险、判断风险;从资产规模或收入水平上,明晰了金融资产和收入水平的不同划分标准,要求投资者具备一定的经济基础,能够承担经济波动所带来的风险;从单笔最低认购金额上,明确限制了不同类型产品的认购金额,从不同产品的风险承受能力筛选合格的投资者。
四、总结与展望
目前,关于合格投资者的要求不断趋严,在监管和市场的双重压力下,不断完善合格投资者的认定流程显得格外必要。但关于证明文件的认定标准是由投资者自己开具证明还是由资管机构根据自身标准划分认定,监管机构并未给出明确的可行性意见。规范合格投资者认定流程,既要设置统一的认定标准,也要保证认定标准的可操作性。在加强认定标准的制度供给的同时,也应考虑合格投资者的规模,在设置认定标准之时应当做到宽严适度,维持与融资需求相适应的合格投资者群体规模,保持充裕的市场流动性。
欲获取报告全文,请联系我们购买