作为《关于规范金融机构资产管理业务的知道意见》(以下简称“资管新规”)的配套性文件,《商业银行理财子公司管理办法》(以下简称“子公司管理办法”),从组织形式等方面对商业银行资管业务进行了规范,进一步完善银行理财风险隔离机制,有序打破银行理财刚性兑付,推动银行理财回归资管业务本源。而银行理财子公司发展、转型又涉及投研、交易、运营、风控、合规、销售、系统等方方面面,这背后都离不开人才的支撑与角力。
一、愁,资管新舞者,人才存短板
截至2020年4月,已有34家银行公告设立理财子公司,19家银行获批筹建理财子公司,且有包括国有行、股份行和城商行理财子公司在内的12家银行理财子公司正式开业。
而伴随着理财子公司的陆续落地,新的机遇与挑战也随之到来。一方面,监管对于理财子公司放松了公募理财直投股票的限制,放宽非标投资要求,放松了理财销售管理要求等;另一方面,监管也要求理财子公司承担起银行理财净值化转型“先锋军”的角色,在产品创设、业务运营等方面与监管引导方向相一致。但是在净值化资管新时代,理财子公司不仅面临自身内部制度、文化、产品、投研、风控、运营、科技等的转变与重塑,也将迎来资管同业在产品、销售等方面的碰撞与竞争。因而,无论是基于资管部向理财子公司转换的视角,还是基于理财子公司拓展新业务的诉求,目前银行资管部的人才配置较难维持并进一步支撑理财子公司业务的进一步发展。
从人均理财管理规模来看,大中型银行人均管理理财存续规模负荷较大。截至2020年1季度,我国银行资管行业人均管理理财存续规模为41.51亿元。具体来看,国有行人均管理理财存续规模近90亿元,股份行人均管理理财存续规模超60亿,二者均远超过了行业平均水平。而城商行和农村金融机构人均管理理财存续规模相对较低,分别为21.30亿元和11.18亿元。而横向对比发现,全市场151家公募基金公司人均资产管理规模约为74.75亿元,也低于国有行人均管理理财存续规模。由此可见,大中型银行资管人才处于高负荷运转状态,这并利于银行理财的平稳、合规过渡和转型。

从人才岗位结构来看,银行资管部在渠道、风控管理等的岗位、人才方面具有比较优势。在渠道方面,银行资管部与各分支行沟通更灵活、联系更紧密;在风控方面,银行资管部也已建立起总分支机构下较为完备的风控体系。
而作为独立、专业化、市场化运营的资管机构,理财子公司在人才岗位结构方面存在人手短缺。一方面,由于监管在投资、销售等方面给予理财子公司制度红利,并进一步拉平与其他资管机构的监管要求,使得理财子公司具备与其他资管机构同台竞技的条件;另一方面,理财子公司自身也有逐步拓宽投资谱系、扩张销售渠道、提升风控能力等方面的诉求。但是,此前银行资管部更擅长“固收”领域,在理财子公司成立后权益类、净值类业务大量增加,而相应人才存在短缺。特别的,考虑到银行理财逐步摆脱过去“资金池”的运作模式,对于产品的估值、运营等的人才要求也进一步提升。而从理财子公司的岗位设置以及人才配备来看,目前人才的缺口较大。以兴业银行为例来看:
兴业银行资管部整体约150人,分布在固收、权益、信评、产品、风控、运营和综合岗等岗位,能够满足兴业银行资管业务运营。但是从兴银理财组织架构来看,除了在董事会下创设战略、风险管理、审计与关联交易控制与提名与薪酬四大专业委员会外,还创设投资、产品、风险控制与保密四大委员会,并按投研、市场、运营、风控等板块设置12个一级部门,岗位职责更加细分,专业性更强,市场化竞争程度也越高。因而从兴业银行资管部目前的人力资源情况来看,较难满足并进一步支撑未来兴银理财资管业务发展。

二、盼,资管新赛道,急缺“老司机”
目前来看,已开业银行理财子公司均面临着较大的人才缺口。为此,银行理财子公司主要从“内部补充”和“外部招聘”两方面进行人才扩充。
内部人才补充方面,从目前已开业银行理财子公司管理团队来看,在高管设置上,多为母行原资产管理部的管理层。这样的安排主要是考虑到银行理财子公司作为母行的全资子公司,需要统一思想,便于理财子公司筹建初期与银行资管部的平稳过渡,以及未来资管业务正常有序开展。

外部人才招聘方面,目前已开业理财子公司在部分高层、中层管理干部和专业业务层面存在外聘人才需求。
一方面,由于理财子公司要实现业务剥离、独立运营、自负盈亏,必须开展全方位的准备工作。而从外部招聘具有丰富从业经历的经营管理人才,担任理财子公司的“三会一层”及核心部门中高级管理职位,有助于新入场的理财子公司更好的与其他资管机构同台竞技。目前光大理财、中邮理财以及招银理财的高管团队也从外部招聘了经营管理人才。

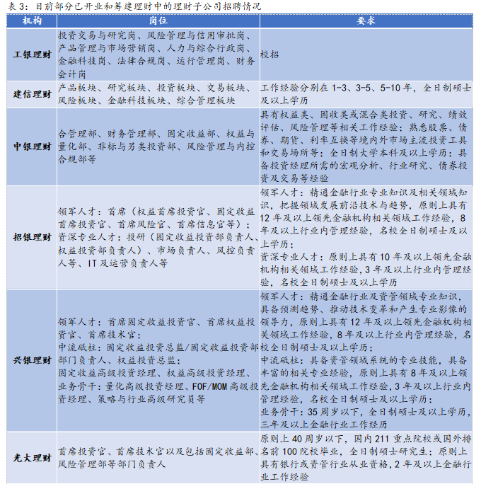
另一方面,从已开业的理财子公司在具体业务层面的招聘情况来看,理财子公司招聘的人员主要集中在投研、风控、财务、金融科技、人力资源等各领域。这里主要考虑到,第一,随着监管引导理财产品净值化转型,以固收类资产配置为主的“保底保收益”运营模式将逐渐向更为市场化的模式转变,倒逼理财资金在资产配置上更加均衡,推动权益类资产配置规模进一步提升,因而理财子公司对于权益类人才需求较大;第二,理财子公司在筹建初期风控能力较其他同类资管机构偏弱,同时,考虑到理财子公司无论是开展权益投资还是进行大类资产配置,都需要关键人员对于企业和行业发展要有较好的前瞻性研究,对于风险要有精准的把控能力和配置能力,因而理财子公司对于风控、合规类的人才也存在需求;第三,监管放松理财子公司在销售门槛、销售起点、面签等方面的限制,但是也对于理财子公司的合规营销提出更高要求,因而营销类人才也在理财子公司人才选聘之列;第四,按照理财新规和理财子公司管理办法的要求,理财子公司需要设立一些新的部门、科室,例如集中交易室、投资顾问室、自营业务室、客户服务室等,需要理财子公司从内部或外部招聘相关交易类、营销服务类等人才;第五,考虑到理财子公司的投资研究、产品研发、客户营销、风险管理等各个方面都需要强大的IT系统支撑,尤其是随着金融科技的兴起,未来资管将向数字化、智能化方向发展,基于大数据、人工智能等金融科技的智能投顾、智能投研系统更是资管业务的竞争高地,因而理财子公司对系统运营类人才、金融科技类人才也是求贤若渴。
而从理财子公司外聘人才的资质要求来看,理财子公司对于相应人才的经验、能力、学历等都提出了较高要求。总体来看,理财子公司外部人才招聘普遍要求名校出身,对于银行和金融产品熟悉、实务操作熟练,能够拥有多专业多方面的综合能力,最好拥有相关证书和其他证明,有着丰富的工作经验,部分理财子公司对于高级人才的工作年限要求在10年左右。而从人才招聘领域来看,公募基金、券商机构等由于投研体系较为完备,在净值化方面有着完整的体系,且对于资管机构中后台建设经验丰富,因而成为理财子公司重点“挖角”的对象。不过,也有像工银理财这类采取校招、通过自主培养相关人才的方式,为理财子公司补充新鲜血液。


三、谋,资管多变局,人才定乾坤
未来,银行通过理财子公司开展资管业务成为大势所趋,而决定理财子公司市场竞争力的很大因素在于其人才储备和培养情况。为此,无论是已开业的或是拟筹建的理财子公司都在人才方面展开角力。
在理财子公司筹建及发展初期,理财子公司可以综合采取“内部补充”或“外部招聘”等形式进行人才的储备、补充。但是由于各类型银行存在发展程度、盈利能力等的差异,因而在具体的人才选择应因“行”而异。
对于各类型银行理财子公司来说,在银行理财发展过程中已经积累了部分人才,目前的高管团队从业经验丰富,管理水平较高。因而对于理财子公司的高管团队,可以从原银行资管部或金融市场部等部门平移过来,对于一些关键岗位,如财务、审计、信审、人力资源等,也可以采取内部选聘的方式进行补充。
而对于紧缺的相关专业人才,理财子公司可以选择外部招聘。在人才类型方面,目前理财子公司需要补充业务中急缺的投研类、运营类、风控类、交易类和金融科技类等人才;在人才资质方面,由于投研、风控、交易、系统等岗位自身对于从业人员水平要求较高,因而理财子公司在人才招聘过程中也需要考虑对于关键岗位人才的学历、经验、能力水平等进行严格把控,参考目前开业理财子公司的做法,一般要求名校硕士以上学历,3年及以上工作经验,有着相应岗位必备的从业资格等;在人才来源方面,考虑到理财子公司需要在短期内迅速开业并抢占市场,采取内部培养周期较长,可以选择从市场化程度较高、从业人员水平较高的公募基金、券商、保险资管等机构进行招聘补充。
不过,在外部招聘过程中,理财子公司也需要考虑到自身的发展实际。一方面,公募基金、券商等机构在薪酬待遇、职位升迁方面更具市场化特征,理财子公司给出的待遇和职位前景是否能够与相应人才诉求进行匹配,需要理财子公司仔细斟酌。部分大中型银行盈利水平较高,对于理财子公司紧缺的专业人才不惜重金招聘,但是对于中小银行来说这样的方式未必可取;另一方面,理财子公司招聘到相应人才后,如何留住人才更需要认真考量。由于理财子公司脱胎于银行,而银行的文化、理念、体制机制等与公募基金、券商等存在一定差异,这需要理财子公司参考目前已开业的理财子公司相对成熟的运营经验,借鉴并吸收公募基金或券商资管等资管机构的人才培养、留用、考核等方式方法,为相关专业人才提供适宜的生长土壤。
欲获取报告全文,请联系我们购买