导言:
2017年以来,监管部门以整治行业市场乱象为主要抓手,开展了“三三四十”等多次检查。银保监会网站信息显示,信托业2017年收到各地银监局开出的罚单22张,处罚机构18家,处罚金额985万元。纵向来看,与2015年信托业受到6件处罚、2016年9件处罚相比,2017年全行业的受到的处罚数量仍令多家信托公司大呼“吃不消”。
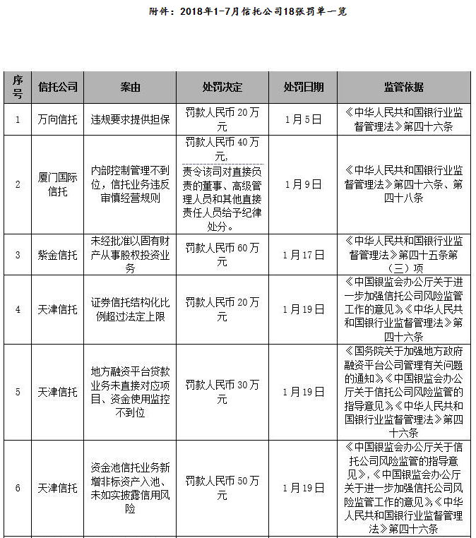
2018年年初,原银监会印发《关于进一步深化整治银行业市场乱象的通知》,在全国范围内进一步深化整治银行业市场乱象。从今年以来信托业已经“收获”的18张罚单来看,监管“一直在路上”,甚至一直在加强。
目前,信托公司已成为我国金融领域第二大金融主体,风险管理的重要性显得格外突出。对于金融机构来说,风险管理即是一生的难题也是一生的主题。随着市场、客户和产品的交织变化,风险管理的理念、意识、能力和手段的精度、深度和广度也需要不断的修正和提升。可以说,一家成熟金融机构的核心竞争力,最终就是对于风险识别、计价和管理的能力,风险控制也同时是一家金融机构最核心的生产力。
在央行增加信贷缓解流动性、项目投放力度加大的大环境下,识别风险、控制风险,应该是当下信托机构的重要任务,而非一味寻找项目、投放资金,待到项目结束时频频暴雷。
2015年-2018年7月底信托公司处罚情况
据中国银监会网站统计,2015年至2018年7月底,共有21个银监局向31家信托公司开具了54张罚单。另外,据中国人民银行天津分行发布的行政处罚信息公示表显示:2018年7月30日,北方国际信托股份有限公司因违反《征信业管理条例》相关规定被处以5万元罚款,这是今年以来由央行分行开出的首张征信罚单。
从处罚的数量来看,各银监局在2015年仅发出6张罚单,2016年稍有上升至9张,2017年这一数字快速攀升至22张,而2018年前7个月信托公司合计领18张罚单,达到去年罚单总数量的78.26%,整体符合监管越发严格的趋势。

从处罚金额上看,2016年9张罚单合计处罚金额1930万元,其中2016年1月22日,平安信托因“将信托财产的部分收益确认为子公司收入、账户管理存在严重缺陷”被深圳银监局处以1650万元罚款,这是继其2015年12月7日因“资金池业务投向不合规”被深圳银监局处以980万元罚款之后的有一张巨额罚单,同时也创造了整个信托行业遭受的最大罚款金额记录。
2017年的22张罚单合计处罚金额935万,其中中泰信托因“2015年该公司通过自主支付的方式是向借款人发放较大金额贷款,同时,该公司未采取有效措施、放任借款人将贷款资金用于股票交易”被上海银监局处以200万元罚款,成为当年金额最大的一张罚单。
2018年1至7月底信托公司领受的18张罚单合计处罚金额615万元,紫金信托因“未经批准以固有财产从事股权投资业务”、厦门国际信托因“信托计划违规开展关联交易”分别被江苏银监局、厦门银监局罚款60万元,这也是今年以来的18张罚单中罚金最高的两例,相较于前两年,暂未出现罚款金额巨大的情形。

风险种类
治理方面
公司治理一直是信托监管者关注的重点,也是信托公司经营管理水平和自身能力建设的基础。2007年1月,中国银监会制订了《信托公司治理指引》,对信托公司及其股东、董事、独立董事、监事、监管人员的资格条件、权利义务、职责范围,股东会、董事会、监事会的职权范围,信托公司激励与约束机制等做出了基本规定。
2004年颁布实施的《中华人民共和国行政许可法》,对包括信托公司在内的所有银行业金融机构的市场准入监管的理念、范围、方式等提出了新的要求。
2007年中国银监会出台了《非银行金融机构行政许可事项实施办法》(中国银行(3.49 +1.16%,诊股)业监督管理委员会令2007年第13号)及《非银行金融机构行政许可事项申请材料目录及格式要求》(银监发[2007]86号),就包括信托公司在内的所有非银行业金融机构所涉及的行政许可事项、条件、流程、期限和申请材料进行规范和明确。
内控管理不到位、信息统计错误、公司高管履职不当、账户薪酬管理违规、审批管理不审慎、未按监管要求计提拨备问题等皆属于公司治理方面的风险种类。就2018年的18张罚单来看,厦门国际信托、中原信托、万向信托、北方信托均在公司治理和内控方面踩雷。
业务方面
信托业务风险
信托业务,是指委托人基于对受托人的信任,将其财产权委托给受托人,受托人以“受人之托,代人理财”为原则,按照委托人的意愿,以自己的名义为受益人的利益或特定目的进行管理或处分,并获得信托报酬的业务。
信托业务是信托公司的主营业务,对信托公司信托业务的审慎监管也成为信托公司经营行为监管的重中之重。《中华人民共和国信托法》第二十九条规定:“受托人必须将信托财产与其固有财产分别管理、分别记账,并将不同委托人的信托才喊分别管理、分别记账。”《信托公司管理办法》第三十条规定:“信托公司应当依法建账,对信托业务与非信托业务分别核算,并对每项信托业务单独核算。”
信托业务具体可分为设计、营销、管理和清算四个环节。设计环节对信托目的、信托财产、尽职调查提出了合法合规、审慎的监管要求;营销环节对合格投资者、集合资金信托计划的推介过程、认购和成立过程提出了适格性及程序性的监管要求;管理环节对受托人的责任、集合资金信托计划的信息披露、信托财产的保管和运用、“防火墙”、关联交易等方面提出了合法合规、审慎管理、诚实信用的监管要求;清算环节要求信托计划终止后,应出具清算报告,并按法律、法规规定及信托文件约定分配收益。
具体信托计划违规的案由包括尽职调查不充分、信托资金投向违规(不合规的房地产和资金池项目)、交易结构设计违规(杠杆比例超限、政信项目违规接受担保等)、关联交易未报备、信托计划推介及信托文件签署不当(合格投资者识别、合格投资者人数管理、推介机构选择等)、信托财产管理未尽审慎义务、信息披露不合规、信托受益权转让管理失职、以信托财产牟取不当利益等。
从2018年银监会开出的罚单来看,共有12张罚单和信托业务有关,涉及10家信托公司,罚款金额合计达400万元。其中天津信托分别因“证券信托结构化比例超过法定上限”、“地方融资平台贷款业务未直接对应项目、资金使用监控不到位”、“地方融资平台贷款业务未直接对应项目、资金使用监控不到位”被天津银监局开具三张罚单,合计罚款100万元。
固有业务风险
信托公司固有业务项下可以开展同业存放、拆放同业、贷款、租赁、投资等业务。信托公司以其固有资产从事股权投资业务属于信托公司创新业务之一,该业务投资范围限于“未上市企业股权、上市公司限售流通股或银监会批准的其他股权的投资业务,不包括以固有资产参与私人股权投资信托”。
观察今年以来的18张罚单,紫金信托就因“未经批准以固有财产从事股权投资业务”,被江苏银监局处以60万元的罚款,这也是今年以来罚金最高的两例之一。最近一家获得固有PE业务资格的信托公司是中粮信托,获批时间是2017年2月份,此后一年时间里,再未有信托公司获批该资格。经查阅紫金信托2017年年报,截止其被处罚,尚未发现其获得该项业务资格。
处罚对信托公司带来的影响
在强监管的外部环境下,信托公司频繁触雷,这将对公司业务开展、企业评级、自身形象以及个人职业规划带来较大影响。
影响业务开展
根据相关规定在受托管理社保基金、保险资金、企业年金、担任特定目的受托机构以及开办受托境外理财业务时,对受到行政处罚的信托公司会有限制,未来在申办新业务类型时也可能受到影响。信托公司拟新设基金子公司等主体时,有可能因自身被行政处罚而无法开立相关机构,影响信托公司的业务发展布局。
影响企业评级
信托监管一直强调监管评级和分类监管相结合,对于评级结果良好,业务创新能力强、风险管理水平高的公司,在各项监管的配套政策上都会有所倾向,进一步扶持其发展。根据《中国银监会关于支持信托公司创新发展有关问题的通知》的规定,必须是监管评级达到一定等级之上的公司才能享受到创新发展方面的优惠政策。若信托公司受到行政处罚,有可能被评定为较低级别,从而失去更好的发展机会。
影响信托公司在投资者心中的形象
在“限通道、压缩嵌套”的大环境下,自然人投资者在选择信托公司时,很可能重点考虑信托公司的声誉。如信托公司被多次行政处罚,多会给投资者一种制度不健全,业务不规范的印象,导致其在吸引投资者方面的竞争力显著下降。
影响个人职业发展
根据《银行业监管法》第四十八条的规定,监管机构可以责令金融机构对直接负责的董事、高级管理人员和其他直接责任人员给予纪律处分,也可以直接给予警告、罚款,甚至取消直接负责的董事、高级管理人员一定期限直至终身的任职资格,禁止相关人员一定期限直至终身从事银行业工作。尽管目前监管机构开出的罚单仅停留在纪律处分阶段,但是后续如监管力度继续加大,相应的管理人员将要承担更大的个人职业风险。
信托公司需加强风险管理
完善企业治理架构,健全风险管理运作体系
完善的企业治理架构是信托公司经营管理水平和自身能力建设的基础。现行关于信托公司治理结构的规定主要有《信托公司管理办法》和《信托公司治理指引》,前者偏重于信托公司的设立、经营、监管等,后者侧重于对公司内部股东(会)、董事(会)、监事(会)、公司高管等的履职要求。完善企业治理结构需要重视在信息统计工作中需定时/不定时报送各类统计数据,建议信托公司设专职人员负责相关工作,避免发生错报、漏报的情形;信托公司需要严格遵守《信托公司治理指引》相关规定,选任公司高管,并督促其依法履职,避免接到“高管未经任职资格批准提前履职”、“董事职权由非董事人员行使”这一类的罚单。
此外,信托公司经营过程中还应该建立完善的风险管理运作体系,实现风险管理职能部门的一体化运作、专业化分工、多层次协调、多角度防范的风险管理职能。信托公司的风险管理组织体系,由风险评审、法律合规和投后运营管理等部门组成。
依法、合规开展信托业务
信托公司开展信托业务除需要遵守“一法两规”外,还需要遵守监管部门对信托业特定业务颁布的规范性文件,个别情况下还需要参照银行业的相关规定。就特别事项,监管机构还会给出窗口指导意见。
在信托计划募、投、管、退过程中,信托公司需要重点关注信托资金投向、交易结构设计、合格投资者甄别、信息披露、信托计划兑付这些监管严格的环节。比如信托资金投向方面,在当前,信托公司需要深入理解监管部门严控房地产行业的决心,以最严格的标准审查房地产项目,严格遵守监管红线;交易结构上,严格遵守“去杠杆、限通道、压嵌套”的资管新规规定,避免踩雷;在甄别合格投资者时,需穿透了解真实出资人是否符合合格投资人标准;在信托计划管理过程中,需要重视信息披露工作,定期披露,临时披露要及时、全面、准确,不能滥用模板或报喜不报忧;随着资管新规的实施,刚性兑付已经成为行业监管的重中之重,信托公司要更加重视对信托计划的合规审查及风险管理工作,将合规和风险意识贯彻信托计划的募集、设立、管理等各个阶段。
务实和可操作的风险控制措施
实践中,选择风控措施应该重点关注两项基本原则:一是务实有效原则,即风险控制应该关注具体项目的核心风险点,并充分考虑客户营销、同业竞争、商业谈判的复杂性,务实有效的选择风控措施,善于取舍,抓住重点。二是可操作性原则,设计风控措施应该充分考虑可操作性问题,接地气,提高风控措施“落地率”和执行效果。避免出现诸如抵押、强执公证、资金监管、强制处置等环节操作难的尴尬境地。
在具体项目落地实操中,风险管理工作体现为一系列风控措施,诸如合同约束条款、日常监控、资金监管、现场检查、决策控制等众多手段。在面临具体项目时,如何组合和调试风控措施,正是体现信托公司产品设计能力、风险管理能力的重要方面。


