一、为何要做“固收+”?
所谓“固收+”,就是以风险较低的债券类资产提供基础收益,在控制波动的前提下,通过配置其他类型的风险资产增加组合收益。“固收+”很好的体现的资产配置的投资理念,通过股债之间平衡配置,分散风险,提高收益。相比权益资产,其收益更稳健、波动更小,而又比纯固收资产的收益更具弹性。
事实上,在“固收+”概念出现之前,已经有一些二级债基、混合基金中的打新基金、量化对冲基金等运用了这一理念,但由于长期受到来自银行、信托等稳健收益产品的竞争,受欢迎程度不高。资管新规后,在打破刚兑的背景下,寻找高收益的资产成为摆在稳健偏好投资者面前的问题。而“固收+”产品既能帮助投资者既获取债券稳定的收益,又能分享到市场上涨的红利,帮助投资者获得长期、稳定高于纯固收类理财产品的收益率,在收益与稳健中寻找到很好的平衡点,因此在当前时点上越来越被谋求转型的资管机构青睐。
二、“固收+”的基本种类
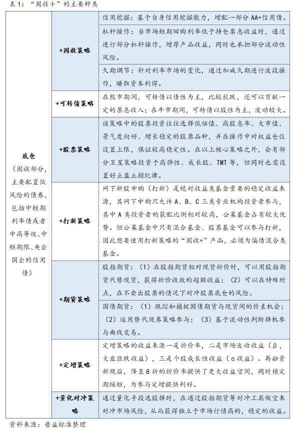
根据“固收+”产品“+”的内容不同,通常可将“固收+”分为多个类型,包括固收和多策略等。
固收策略类型主要是在债券底仓的基础上,通过信用挖掘、久期调节和杠杆交易增厚收益,并承担一定的风险。其他多种策略类型则包含了除纯债以外股票投资、股指期货、国债期货、可转债(此处视为风险资产)、打新、定增等等。此外,量化对冲、量化多因子、量化套利、CTA等多种策略也会有所应用。

三、实力不同的机构实行“固收+”,应该怎么做?
当前,“固收+”产品的发行主体主要是银行及理财子公司、公募基金、信托等机构。基于机构间禀赋与实力的不同,在实行“固收+”策略时会各有侧重。
对于银行的“固收+”产品而言,由于银行的主要客群更偏向于低风险投资,且银行自身长期深耕固收市场,在低风险理财及固收领域存在传统优势,而在权益领域的投研能力、产品管理与人才等方面与公募基金还存在一定的差距。因此,银行“固收+”产品的配置方向主要包含债券、收益凭证、信托计划、非标资产等,以期达到较为稳定的中等收益水平;在此基础上逐步增加权益类资产配置,如通过投向股票、公募基金等方式,或采用FOF投资策略,适度参与权益市场,以增厚收益。
公募基金相较于银行理财无法投资非标资产,但由于其在投研、风控、人员等诸多领域的专业度和规范度方面具有明显优势,并且在二级债券基金以及偏债型混合基金等“固收+”产品上已经具有了一定经验,固收部分主要以公募擅长的利率债和信用债为主,收益增强则根据公募基金的不同禀赋倾向于不同类型的策略。例如,具备绝对收益背景的基金经理对于新股定价、报价、卖出的跟踪通常十分有经验,倾向于打新策略;还有相当一部分“固收+”策略基金通过设立混合型产品的虚拟合作小组或产品部门,配备股债双基金经理共同管理和协作等。
欲获取报告全文,请联系我们购买